News新闻动态
华夏源类器官:国内首个肉瘤类器官团体标准正式发布!
日期: 2025/01/24
浏览次数:48

2024年10月19日举办的“中国抗癌协会骨肿瘤和骨转移瘤专业委员会类器官临床与转化论坛”正式发布了《人肉瘤类器官的培养及质控体系的建立》团体标准(编号:T/1984CACA 2-2024)

图片

这是骨肿瘤领域的第一个团体标准,也是肉瘤类器官的第一个团体标准。该标准由中国抗癌协会骨肿瘤和骨转移瘤专业委员会提出,由中国抗癌协会归口。该团体标准为肉瘤类器官的培养与质量控制提供了统一规范的操作指南,对加速肉瘤类器官的技术发展及其在临床实践中的应用具有深远的意义。

 

肉瘤(Sarcoma)是一种罕见的恶性肿瘤,且有100余种亚型,其罕见性和异质性为确定有效疗法带来巨大挑战。根据中国临床肿瘤学会(CSCO)的数据,肉瘤每年的总发病率不到5/10万,占所有癌症的比例不到1%。

 

通过传统或NGS选择化疗和靶向药物的疗效有限,因此,亟需找到替代方法来系统性评估肉瘤的药物敏感性与耐药性,患者来源的肿瘤类器官(PDTO)体外模型则很好地填补了这一空白。

 

与传统的二维细胞系和动物模型相比,患者来源的肿瘤类器官(PDTO)模型在结构和功能上更逼真地模拟了人体内的肿瘤微环境和肿瘤异质性,保留了原始肿瘤组织的病理学特征和遗传学信息,成为医学研究人员和临床工作者关注的热点。

 

然而,行业内对于肿瘤类器官的构建及鉴定尚缺乏统一的操作标准,限制了类器官技术在基础研究和临床应用中的广泛推广和应用。

 

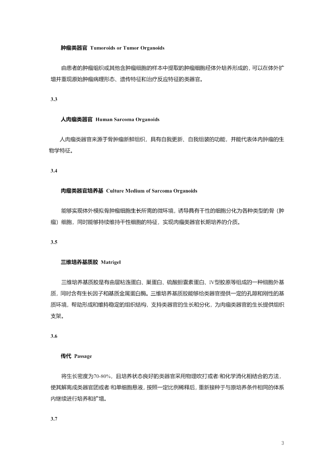
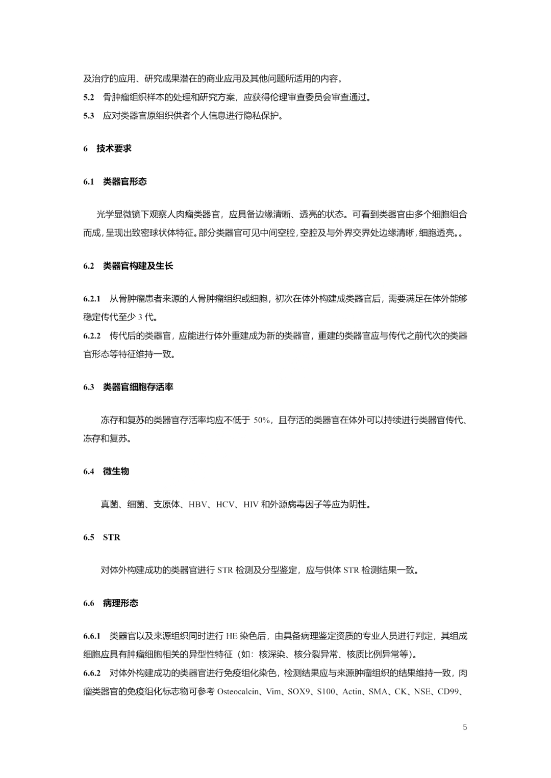
《人肉瘤类器官的培养及质控体系的建立》团体标准详细规定了类器官的培养流程、传代操作、冻存、复苏、表征和鉴定等关键方面,以确保类器官的质量和可靠性。

 

这项团体标准的制定,旨在提升肉瘤患者从个体化治疗中获益的机会,提升治疗效果。该标准的发布,标志着肉瘤类器官研究和应用进入了一个新的阶段,为肉瘤的治疗和药物开发提供了更为标准化和可靠的实验模型。通过强调质量控制的重要性,也为肉瘤类器官领域未来的发展指明方向。

 

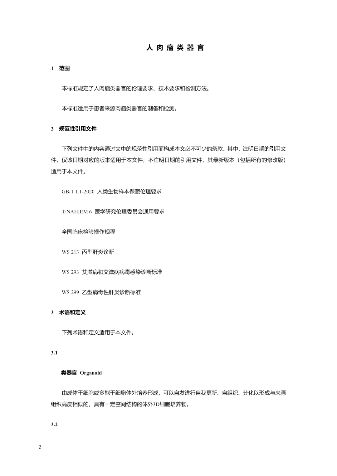
《人肉瘤类器官的培养及质控体系的建立》

 

图片

图片

图片

图片

图片

图片

图片

图片

图片

图片

图片

图片

图片

图片

图片

021-61625481
华夏源(上海)iPSC及类器官研究中心:上海市浦东新区金湘路861号浦东建设德勤园D栋
华夏源(上海)药品级GMP基地:上海市闵行区联航路1188号浦江智谷23号楼
华夏源(上海)产业发展中心:上海市黄浦区中山东二路600号BFC外滩金融中心S2栋27楼
administration@sinoneural.com
版权所有© 2024-2025 华夏源细胞工程集团股份有限公司 All Rights Reserved 沪公网安备 31011502402412 号 沪ICP备18026206号-7