News新闻动态
华夏源类器官科研速递 | 极光激酶抑制剂诱导的细胞衰老减弱了胃癌类器官上巨噬细胞的先天免疫反应
日期: 2025/02/08
浏览次数:41

文章题目:Drug-induced senescence by aurora kinase inhibitors attenuates innate immune response of macrophages on gastric cancer organoids

发表期刊:Cancer Letters(IF: 9.1)

发表日期:2024年7月13日

作者及单位:上海交通大学医学院附属瑞金医院于颖彦团队

关键词:#Gastric cancer #Patient-derived organoids  #AURK  #Immunosuppressive

研究内容:细胞弥漫型胃癌(DGC)是胃癌的一种亚型,具有侵袭性强、预后差等特点。本文建立了细胞弥漫型胃癌类器官(DPDO)和肠型胃癌类器官(IPDO)来筛选对胃癌有效果的激酶抑制剂。文章发现,DPDO经极光激酶抑制剂(AURKi)治疗后,表现出药物诱导的衰老表型。此外,本研究还建立了DPDO-巨噬细胞共培养体系,利用该体系发现衰老癌细胞分泌趋化因子MCP-1/CCL2募集巨噬细胞,并诱导巨噬细胞向M2型极化。最后,本文证实MCP-1/CCL2的上调可与巨噬细胞的CCR2(MCP-1/CCL2受体)相互作用,从而抑制巨噬细胞的先天免疫。

图片

 

1

 

研究背景

 

胃癌(GC)是全球最常见的恶性肿瘤之一,根据Lauren分型可以分为弥漫型(DGC)、肠型(IDC)和混合型(MDC)

 

近年来DGC发病率上升,急需寻找针对DGC的敏感药物。诱导细胞衰老是目前开发抗癌药物的方向之一,衰老细胞可分泌多种趋化因子和细胞因子,形成衰老相关分泌表型(SASP),其中分泌的一些生物活性蛋白可促进癌细胞的血管生成和上皮间质转化,并吸引炎症细胞,从而形成免疫抑制微环境。

 

本研究为了开发可诱导细胞衰老的化合物,建立了细胞弥漫型胃癌类器官(DPDO)和肠型胃癌类器官(IPDO)用于药物筛选;还建立了DPDO-巨噬细胞共培养模型来探索DPDO与巨噬细胞之间的相互作用。

 

 

2

 

研究结果

 

2.1 探究DPDO和IPDO对激酶抑制剂的敏感性

 

研究人员利用6位GC患者来源的PDO进行激酶抑制剂的药物筛选,发现DPDO和IPDO 对激酶抑制剂的敏感性不同。转录组分析发现DPDO与IPDO的富集通路有显著差异,DPDO 中AURKB蛋白明显下调;HE染色结果发现,DPDO表现出粘附性排列不均、无明显腺体结构的特点。研究人员用AURK抑制剂(AURKi)处理 DPDO后,其细胞直径显著增加,细胞坏死减少。

图片

△ DPDO和IPDO对激酶抑制剂的敏感性不同

 

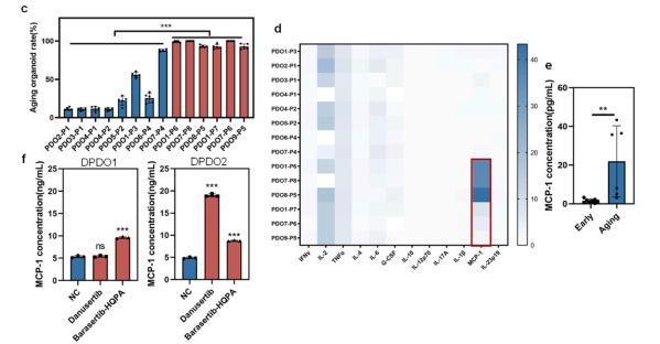
接下来,研究人员对DPDO进行SA-β-GAL和Giemsa 染色,发现AURKi处理后的DPDO出现细胞衰老表型。为了探究细胞衰老与炎症因子的关联,对不同代次的PDO进行了SA-β-GAL阳性率和炎症因子检测,发现随着传代次数增加,SA-β-GAL阳性率和上清中的MCP-1/CCL2水平均增加。

图片

△ AURKi处理后的DPDO出现细胞衰老与MCP-1/CCL2的水平上调

 

2.2 探究MCP-1/CCL2对巨噬细胞和PDO的作用

 

研究人员使用GSE数据集分析了scRNA-seq的转录组特征,发现MCP-1/CCL2在具有衰老特征的上皮细胞中表达最高;另外,MCP-1/CCL2在M2型巨噬细胞中的阳性比例最高。GSEA进一步分析也发现,高表达的MCP-1/CCL2可能与巨噬细胞M2型极化有关。

图片

△ MCP-1/CCL2在衰老型上皮细胞和M2型巨噬细胞中的表达最高

 

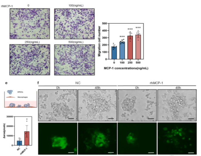
为了明确衰老癌细胞对巨噬细胞的影响,研究人员建立了巨噬细胞与PDO的共培养体系。RT-PCR检测发现,共培养体系中巨噬细胞的CD163(M2型标志物)表达增加;LDH检测发现,上清中的LDH释放减少;Giemsa 染色实验发现,共培养后的DPDO体积变大。综合上述结果说明,微环境中MCP-1/CCL2的表达增加会削弱巨噬细胞对癌细胞的杀伤作用。

图片

△ MCP-1/CCL2可介导DPDO对巨噬细胞的免疫抑制作用

 

 

3

 

研究结论

 

本研究利用DPDO以及DPDO-巨噬细胞的共培养体系,发现了AURKi可以诱导弥漫型胃癌的衰老表型;还证实衰老细胞分泌的MCP-1/CCL2可以诱发局部聚集的巨噬细胞向M2极化,并形成免疫抑制微环境,从而削弱巨噬细胞的天然免疫能力。对于DGC治疗来说,未来可以考虑采用AURKi加清除衰老细胞的序贯疗法。

 

 

4

 

研究亮点

 

 建立DPDO和IPDO模型:借助上述研究模型,成功发现了AURKi诱导DPDO细胞衰老的作用。

 

 建立DPDO-巨噬细胞共培养体系:通过该共培养体系,阐明了衰老癌细胞对巨噬细胞的影响。

 

 发现AURKi诱导的新机制:AURKi诱导DPDO细胞衰老以及炎症因子MCP-1/CCL2的上调,并最终抑制巨噬细胞的先天免疫。

 

 

5

 

研究路线图

图片

 

参考文献:

Yang, R., Kwan, W., Du, Y. et al. Drug-induced senescence by aurora kinase inhibitors attenuates innate immune response of macrophages on gastric cancer organoids. Cancer. Lett. 598, 217106 (2024). doi: 10.1016/j.canlet.2024.217106

 

021-61625481
华夏源(上海)iPSC及类器官研究中心:上海市浦东新区金湘路861号浦东建设德勤园D栋
华夏源(上海)药品级GMP基地:上海市闵行区联航路1188号浦江智谷23号楼
华夏源(上海)产业发展中心:上海市黄浦区中山东二路600号BFC外滩金融中心S2栋27楼
administration@sinoneural.com
版权所有© 2024-2025 华夏源细胞工程集团股份有限公司 All Rights Reserved 沪公网安备 31011502402412 号 沪ICP备18026206号-7