News新闻动态
华夏源类器官科研速递 | 使用患者来源的类器官进行个性化药物筛选及其在胃癌中的临床相关性
日期: 2025/01/22
浏览次数:44

文章题目:Personalized Drug Screening Using Patient-Derived Organoid and Its Clinical Relevance in Gastric Cancer

发表期刊:Cell Reports Medicine(IF:11.7)

发表日期:2024年07月03日

作者及单位:中山大学第一附属医院李晓星研究员、于君教授和许丽霞副研究员

关键词:#Gastric Cancer #Organoids #Transcriptome sequencing #Chemotherapy #Personalized Drug Screening

研究内容:本研究基于胃癌患者的肿瘤组织构建了一个胃癌类器官库,利用该库进行了对化疗药物的敏感性评估,并对药敏结果预测准确性进行了验证。此外,研究还探索了类器官模型作为研究肿瘤微环境细胞与免疫细胞之间相互作用的平台的可行性。

 

 

1

 

研究背景

 

胃癌(GC)是全球范围内的第五大常见癌症,也是第四大癌症死亡原因。然而,不同患者对现有化疗方案的反应差异显著,导致治疗效果不稳定。传统的癌细胞系和患者来源的移植模型虽然能部分模拟肿瘤的生物学特性,但难以全面展现胃癌的遗传多样性和病理特征,也无法准确预测患者的药物反应。这些局限性阻碍了个性化治疗的发展和化疗效果的提高。

 

为解决这一问题,本研究建立了一个胃癌患者来源的类器官(PDO)库。这些PDO不仅保留了原发肿瘤的组织结构和基因特征,还能准确反映患者对化疗药物的个体化反应。通过该PDO库的应用,研究人员能够更好地评估胃癌患者的药物敏感性,为个性化治疗方案的优化提供精确指导。

图片

 

 

2

 

研究结果

 

2.1 胃癌PDO库的建立与鉴定

 

研究从73名胃腺癌患者的癌组织中成功建立了57例胃癌类器官(PDO)。发现这些PDO的生长速度有所不同,但在组织学上高度保持了原始肿瘤的特征。RNA测序结果显示,这些PDO的基因表达模式与相应的原发性肿瘤组织非常相似,进一步证明了PDO库的构建是成功的。

图片

△ GC类器官与其衍生的原代GC之间的转录组分析和组织病理学特征

 

2.2 基于胃癌PDO生物库进行药敏测试

 

研究团队利用该PDO库对六种常用化疗药物进行了药物敏感性测试。发现不同分型的胃癌患者来源的PDO对化疗药物的反应存在差异,如弥漫浸润型胃癌来源的PDO对5-氟尿嘧啶(5-FU)和紫杉醇更为敏感,提示PDO库是潜在的高效药物筛选工具

图片

△ GC PDO 对化疗药物的药物筛选

 

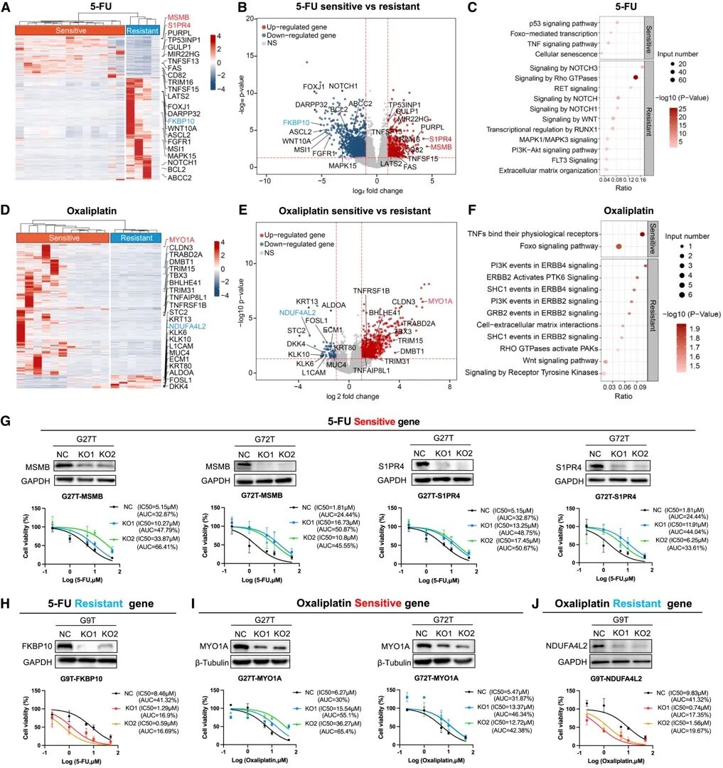
2.3 PDO模型用于寻找对化疗药物响应的标志物

 

研究团队检测PDO对两种化疗药:5-FU和奥沙利铂的反应,并基于RNA测序数据将PDO分为敏感组和耐药组,找到了能预测药物反应的基因标志物。这些发现未来可能帮助医生为患者定制个性化的化疗方案。

图片

△ GC PDO 响应化疗药物的基因表达特征

 

2.4 评估PDO药敏结果与临床疗效的相关性

 

研究通过建立患者来源PDO异种移植(PDOX)模型,发现小鼠的药物反应与PDO药敏检测结果一致,这表明PDO药敏检测在预测临床药物反应方面具有较高的准确性。

 

此外,研究对12名根据PDO药敏检测结果进行治疗的患者进行了疗效跟踪,结果显示,91.7%的患者对药物的反应与其PDO药敏检测结果相符,进一步验证了PDO药敏检测与临床治疗效果之间的密切相关性。

图片

△ 在GC PDO中观察到的药物反应状态在小鼠和相应的GC随访患者的PDOX中得到验证

 

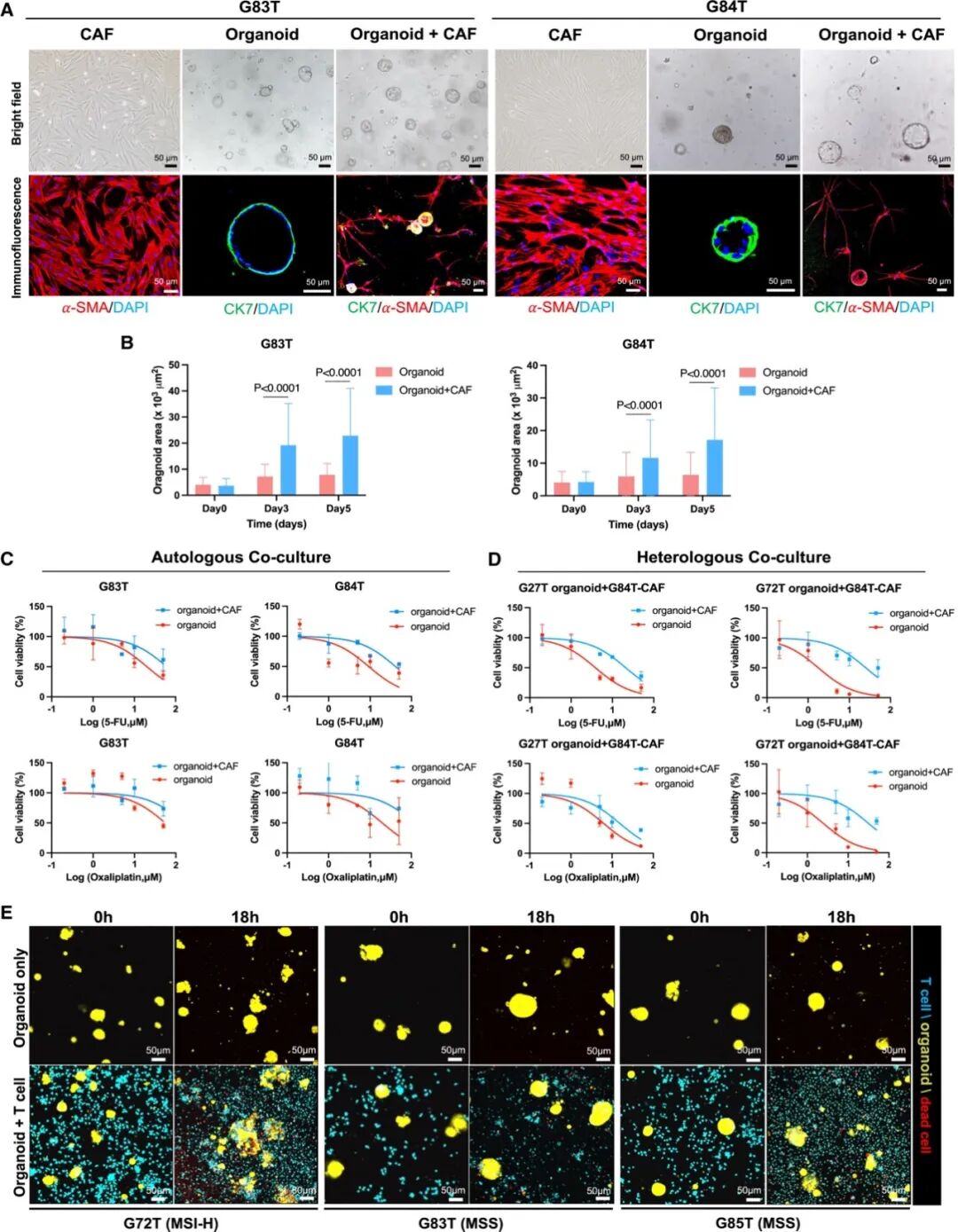
2.5 PDO模型作为研究肿瘤细胞与基质细胞之间相互作用的平台

 

研究探究了成纤维细胞(CAF)对PDO生长及耐药性的影响。结果显示,与CAF共培养能够促进PDO的增殖,同时也增强了其对化疗药物的耐药性。此外,将PDO与患者自身的T细胞共培养后,发现不同的PDO对T细胞的反应存在差异。这表明,PDO可以作为评估个体化免疫治疗方案的平台,特别是在设计以T细胞为基础的个体化免疫疗法时具有重要的参考价值。

图片

△ 类器官模型作为研究肿瘤微环境细胞与肿瘤细胞之间相互作用的平台

 

 

3

 

研究结论

 

本研究通过建立胃癌PDO生物库,揭示PDO在药物筛选和预测化疗反应中的潜在应用价值,并证明PDO能够模拟肿瘤微环境并实时监测其对治疗的响应。这些发现为个性化化疗提供了新的策略,并可能改善胃癌患者的治疗结果。

 

 

4

 

研究亮点

 

1. 基于PDO模型,揭示化疗药物敏感性相关基因

通过RNA测序,研究发现了与5-FU和奥沙利铂敏感性相关的肿瘤抑制基因上调,以及与耐药性相关的增殖和侵袭基因富集,深化了对化疗反应机制的理解。

 

2. 验证了PDO模型药敏结果

利用PDOX模型,研究者验证了PDO在体外药物反应与体内一致,且与91.7%的患者实际临床反应相符,体现了PDO模型在预测临床治疗效果中的潜力。

 

3. 揭示了PDO作为探究肿瘤微环境以及免疫反应之间的关系

研究发现,PDO与CAF的共培养显著增强了其生长和化疗耐药性,而与自体T细胞的共培养则显示出较强的免疫杀伤反应,表明PDO可用作肿瘤微环境互作的研究平台,为个体化治疗策略的设计提供依据。

 

 

5

 

研究路线

图片

参考文献:

Zhao, Y., Li, S., Zhu, L., Huang, M., Xie, Y., Song, X., Chen, Z., Lau, H. C., Sung, J. J., Xu, L., Yu, J., & Li, X. (2024). Personalized drug screening using patient-derived organoid and its clinical relevance in gastric cancer. Cell reports. Medicine, 5(7), 101627. https://doi.org/10.1016/j.xcrm.2024.101627

 

021-61625481
华夏源(上海)iPSC及类器官研究中心:上海市浦东新区金湘路861号浦东建设德勤园D栋
华夏源(上海)药品级GMP基地:上海市闵行区联航路1188号浦江智谷23号楼
华夏源(上海)产业发展中心:上海市黄浦区中山东二路600号BFC外滩金融中心S2栋27楼
administration@sinoneural.com
版权所有© 2024-2025 华夏源细胞工程集团股份有限公司 All Rights Reserved 沪公网安备 31011502402412 号 沪ICP备18026206号-7