News新闻动态
华夏源类器官:《Cancer Cell》:神经内分泌肿瘤研究新升级!
日期: 2025/01/07
浏览次数:81
来源:https://mp.weixin.qq.com/s/ghfbqd9F-SiATRoy2mt5MQ

Hans Clevers团队利用患者来源神经内分泌肿瘤在体外生成肿瘤类器官模型,为肿瘤类器官研究领域再添新作!发表在《Cancer Cell》(影响因子IF=50.30)杂志上的文章显示,他们成功地从神经内分泌瘤和大细胞神经内分泌癌中建立了患者来源的肿瘤类器官模型(PDTO)。该研究丰富了医学界对神经内分泌肿瘤疾病的认识,推进了肿瘤类器官技术在肿瘤药物筛选和精准治疗中的临床前应用,成为肿瘤类器官技术在肿瘤患者个体化治疗路上的又一力证。

 

图片

神经内分泌肿瘤(Neuroendocrine neoplasm,NEN)是一种起源于神经内分泌细胞的肿瘤。神经内分泌细胞遍布全身各处,是可以产生多种激素的一大类细胞,因此神经内分泌肿瘤可以发生在体内任何部位。其中,在肺和胃肠胰腺(GEP)系统中发病率最高。

 

根据NEN的不同分化程度,将高分化神经内分泌肿瘤称为神经内分泌瘤(Neuroendocrine tumor,NET),低分化神经内分泌肿瘤则为神经内分泌癌(Neuroendocrine carcinoma,NEC)。由于缺乏准确的研究模型,在一定程度上制约了NEN患者的治疗选择。

 

随着近年来再生医学领域的飞速发展,类器官技术的不断纯熟,患者来源的肿瘤类器官模型(PDTO)为肿瘤药物筛选、患者个体化治疗等拓宽了研究路径

 

近日,在《Cancer Cell》杂志上,荷兰Hubrecht研究所的Hans Clevers团队发表了一项肿瘤类器官领域的最新研究成果[1]。他们成功地从神经内分泌瘤(NET)和大细胞神经内分泌癌(LCNEC)中建立了患者来源的肿瘤类器官模型(PDTO)。该研究丰富了我们对神经内分泌肿瘤疾病的认识,为肿瘤患者的个体化治疗提供了新方向,又一次推进了肿瘤类器官技术在肿瘤疾病精准治疗及药物筛选中的临床前应用。

图片

△ “类器官鼻祖”Hans Clevers团队打造神经内分泌肿瘤类器官模型,开启治疗新时代。

 

01

神经内分泌肿瘤类器官模型

为患者的个体化治疗开辟新路径

 

神经内分泌癌(NEC)属于低分化的恶性肿瘤,可以进一步细分为小细胞神经内分泌癌(Small Cell NECs)和大细胞神经内分泌癌(Large Cell NECs)

 

小细胞神经内分泌癌在肺部最为常见,占据了所有肺癌的15%,是研究较多的神经内分泌癌类型之一。而大细胞神经内分泌癌在胃肠胰系统中更加常见,但相关研究相对较少,相关治疗指南仍处于初级阶段。

 

由于NET和LCNEC缺乏临床前模型,无法测试有关NEN潜在治疗靶点和进展机制的假设。这在一定程度上限制了相关药物研发和治疗举措的推进。

 

幸运的是,由Hans Clevers教授带领的研究团队,为了更深入地研究神经内分泌肿瘤,利用肺部神经内分泌瘤成功建立了患者来源的肿瘤类器官(PDTO),包括低级别肺部NET(LNET)和来自多个组织部位的大细胞NEC(LCNEC)患者来源的肿瘤类器官(PDTO),还描述了小肠NET(SINET)患者来源的肿瘤类器官(PDTO)的短期培养。这为NEN治疗打开了新世界的大门。

图片

△ 该研究的图形摘要。研究发现了肺神经网络PDTO中对EGF的依赖性,强调了建立神经内分泌PDTO模型的可行性和实用性。

 

研究团队发现,肺部神经内分泌瘤存在不同的分子亚型,某些肺部神经内分泌瘤对生长因子有依赖性,这些发现为NEN的治疗提供了新的思路。

 

他们通过穿刺活检样本建立了一个大细胞神经内分泌癌的类器官研究模型(PDTO),这些PDTO保持了原始肿瘤组织的基因表达谱、瘤内细胞异质性以病理组织学特征。这一结果表明,从患者来源的穿刺小样本中建立大细胞神经内分泌癌类器官模型的可行性。

图片

△ NET和LCNEC患者来源的肿瘤类器官(PDTOs)的建立。

 

通过对27个PDTO样本中的13个样本的组织病理学分析,研究人员发现PDTO模型能够呈现与其原发肿瘤相匹配的病理组织学特征

 

神经内分泌肿瘤分子标志物(如CHGA、SYP和CD56/NCAM1)的表达分析结果显示,PDTO模型中的细胞维持了源组织的神经内分泌细胞原始状态。

 

此外,利用RNA测序和全基因组测序技术,科研人员发现神经内分泌肿瘤PDTO能够保持与源组织相似的基因表达谱和突变特征。

 

这表明,神经内分泌肿瘤进化并非随机,而是受到生长依赖途径的调控。这一发现为理解神经内分泌肿瘤的发病机制提供了新的视角,也为针对特定生长依赖途径的药物干预提供了理论基础

 

最后,团队利用神经内分泌瘤常见的药物对PDTO模型进行了药物敏感性检测,发现不同患者来源的PDTO对药物的敏感性存在差异

 

例如,在BRAF突变患者中,BRAF抑制剂和MEK抑制剂联合治疗显示出显著的临床反应。总的来说,这些数据与肺NET的一部分依赖于EGF生长因子信号转导的观点一致,并为进一步研究用EGFR或MAPK靶向疗法治疗这些肿瘤的潜力提供了理论依据。

图片

△ 肺神经内分泌瘤PDTO依赖于EGF,EGFR表达在肺神经内分泌瘤中很常见。

 

综上,Hans Clevers团队通过建立患者来源的类器官模型为神经内分泌肿瘤的药物研发及分子机制研究提供了新的体外模型。他们发现肺部NET亚型中一个潜在的可成药治疗弱点,表明生长因子依赖可能是这些肿瘤的一个特征,或将成为后期研发相关肿瘤药物的突破口。

 

通过患者来源的肿瘤类器官模型,可以精确地评估不同药物对肿瘤生长的抑制作用,从而为患者提供量身定制的治疗方案。这一策略不仅有望提高神经内分泌肿瘤的治疗效果,也有助于减少不必要的副作用。其结果再次体现了高仿生体外模型在神经内分泌肿瘤研究中的重要性,为相关肿瘤药物筛选及患者的个体化治疗开辟了新的途径。

 

02

肿瘤类器官体外模型

为再生医学发展提供有力工具

 

自2009年以来,类器官领域研究成果不断,许多新型类器官和更复杂的类器官不断涌现,为新药研发、精准治疗、再生医学等研究领域注入了新的活力。而肿瘤类器官(tumor organoids)更是凭借其可以保留肿瘤的异质性和微环境特征,为研究肿瘤的生长、侵袭、转移等生物学行为提供了有力工具。

 

近年来,肿瘤类器官在建立生物样本库,为患者患者提供个性化治疗策略,辅助药物筛选与评估等方面发挥着重要作用。

 

头颈癌类器官生物库

 

发表在《Med Explains》上的一项研究显示,研究人员建立了一个由110个类器官模型组成的头颈癌(HNC)生物库,其中包括65个肿瘤模型,这些类器官保留了在HNC中发现的DNA改变。

图片

△ 来自生物库的头颈癌类器官。

 

科学家们通过将这些类器官与患者放化疗反应的试验效果对比,可以帮助测试具有潜力的治疗方法,这是头颈癌精准个性化治疗迈出的重要一步

图片

△ 源自患者的头颈癌类器官允许治疗分层,并作为生物标志物验证和鉴定的工具。

 

通过使用从患者肿瘤组织中生成的“类器官模型”,研究团队发现这些类器官反应与患者的治疗反应相似,这说明了类器官具有预测患者预后的潜力,对于接受辅助放疗的患者,类器官与患者反应之间存在相关性,这意味着除了手术切除肿瘤外,患者还可以使用放疗,这也为癌症的个性化精准治疗提供了新途径。

 

为特殊癌种建立类器官模型

 

胃食管交界处(GEJ)癌每年在全球会引发100多万人死亡,近年来其发病率更是成倍数增长,反酸、吸烟、幽门螺旋杆菌感染都被认为是诱发GEJ的风险因素。

 

随着类器官技术的发展,科学家们试图利用类器官模型来展开对这个特殊癌种的深入研究。

 

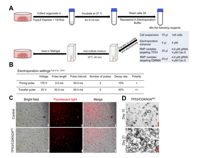
来自南加利福尼亚大学等机构的科学家们通过研究利用人类组织开发了一种在实验室生长的三维类器官模型和CRISPR编辑转化的GEJ类器官模型[3],该模型或能用来帮助深入理解GEJ处癌症发生的早期阶段及其过程,并揭示其潜在的治疗策略。

 

这项工作提供了对早期 GEJ 肿瘤中与TP53/CDKN2A失活相关的原发性机制的见解,将有助于GEJ肿瘤的早期诊断和预防

图片

△ 通过CRISPR-Cas9基因组编辑创建TP53/CDKN2AKO GEJ类器官。

 

首次从人胎大脑组织衍生类器官

 

同样是Hans Clevers领导的研究团队,在今年早些时候,首次利用人类胎儿大脑组织成功衍生出在体外自组织生成的大脑类器官(FeBO)。该研究[4]突破了过往动物模型试验及2D模型的局限性,为研究大脑发育提供了新的手段和方法,有助于科学家深入研究大脑发育障碍、脑肿瘤等大脑发育相关疾病,有望提供测试脑癌治疗药物的新工具,为脑肿瘤患者精准用药和个体化治疗提供新方案

图片

△ 一个完整的人类胎儿大脑器官的图像。

 

简而言之,患者来源的肿瘤类器官体外模型与患者体内肿瘤组织高度相似,这为研究肿瘤的生物学和药物敏感性提供了更为真实、可靠的研究平台。肿瘤类器官的出现,将在再生医学、患者用药指导和个体化治疗等领域展示出巨大潜力,从而有助于提供最佳治疗方案,减少不必要的药物副作用。这将为未来肿瘤治疗带来全新的突破和契机,推进再生医学、精准医学发展达到前所未有的新高度。

 

Write in the last

写在最后

在现代医学的飞速进步和再生医学领域的蓬勃发展之下,我们已逐渐告别了谈“癌”色变的年代。随着越来越多的医学研究不断深入和新型药物的持续研发,肿瘤治疗正朝着更加个性化、人性化的方向发展。肿瘤类器官体外模型的出现,就像是照亮肿瘤治疗希望之灯的又一“利器”。这一创新技术有望颠覆传统的治疗模式,为我们提供基于实证、有价值的治疗新思路。这不仅代表了医疗技术的一次飞跃,也预示着未来肿瘤治疗更加光明的前景。

 

 

参考文献(可上下滑动查看)

[1] Talya L. Dayton,Nicolas Alcala,Hans Clevers, et al, Druggable growth dependencies and tumor evolution analysis in patient-derived organoids of neuroendocrine neoplasms from multiple body sites,Cancer Cell(2024).DOI:https://doi.org/10.1016/j.ccell.2023.11.007

 

[2] Rosemary Millen et al, Patient-derived head and neck cancer organoids allow treatment stratification and serve as a tool for

021-61625481
华夏源(上海)iPSC及类器官研究中心:上海市浦东新区金湘路861号浦东建设德勤园D栋
华夏源(上海)药品级GMP基地:上海市闵行区联航路1188号浦江智谷23号楼
华夏源(上海)产业发展中心:上海市黄浦区中山东二路600号BFC外滩金融中心S2栋27楼
administration@sinoneural.com
版权所有© 2024-2025 华夏源细胞工程集团股份有限公司 All Rights Reserved 沪公网安备 31011502402412 号 沪ICP备18026206号-7