News新闻动态
华夏源类器官科研速递 | 肿瘤免疫微环境的类器官建模
日期: 2025/01/21
浏览次数:47

文章题目Organoid Modeling of the Tumor Immune Microenvironment

发表期刊:Cell(IF:45.5)

发表日期:2018年12月13日

作者及单位:美国斯坦福大学医学院Calvin J. Kuo团队

关键词:#Immunotherapy #Checkpoint Inhibitor #Organoid #Tumor-Infiltrating Lymphocyte

研究内容:研究者通过气液界面的培养方法,构建了超过100个不同人类活检组织来源的类器官,该培养方式成功保留了原始肿瘤的T细胞受体谱和肿瘤免疫微环境。更加重要的是,该气液培养型类器官成功模拟了免疫检查点阻断,其通过抗 PD-1 和/或抗 PD-L1 扩增和激活肿瘤抗原特异性 TILs 并引发肿瘤细胞毒性。

图片

 

 

1

 

研究背景

 

肿瘤微环境(Tumor microenvironment, TME)中细胞类型的异质性在癌症发生、转移和复发时发挥了重要的作用,其中肿瘤浸润淋巴细胞(Tumor-infiltrating lymphocytes, TILs)是肿瘤免疫微环境的一个重要组成部分。鉴于TILs在多种恶性肿瘤杀伤中发挥的关键作用,本研究通过气液界面(Air-liquid interface, ALI)以及患者来源的类器官培养技术(Patient-derived organoids, PDOs)重现了患者肿瘤免疫微环境并保留了完整的免疫基质。

 

更重要的是,本研究成功模拟了免疫检查点阻断(Immune checkpoint blockade, ICB),即通过抗PD-1和/或PD-L1扩增和激活肿瘤抗原特异性TILs,进而引发肿瘤细胞毒性。本研究实现的基于类器官原发肿瘤上皮和完整免疫基质的共同培养体系,可以促进TME内的免疫肿瘤学研究以及个体化的免疫治疗测试。

 

 

2

 

研究结果

 

2.1 气液培养型类器官(ALI PDOs)保留体内原发肿瘤组织的遗传特征以及免疫微环境

 

研究人员在体外成功从代表19个不同组织部位和28种不同癌种的100名患者肿瘤中构建了ALI PDOs模型。

 

该研究利用外显子组测序和突变分析比较ALI PDOs模型的遗传特征(图1),发现这些特征与临床病人的原发肿瘤组织具有一致性,表明ALI PDOs模型保留了原肿瘤组织的遗传特征。

图片
图片

图1 来自患者不同肿瘤类型和组织学的ALI PDOs以及遗传突变特征

 

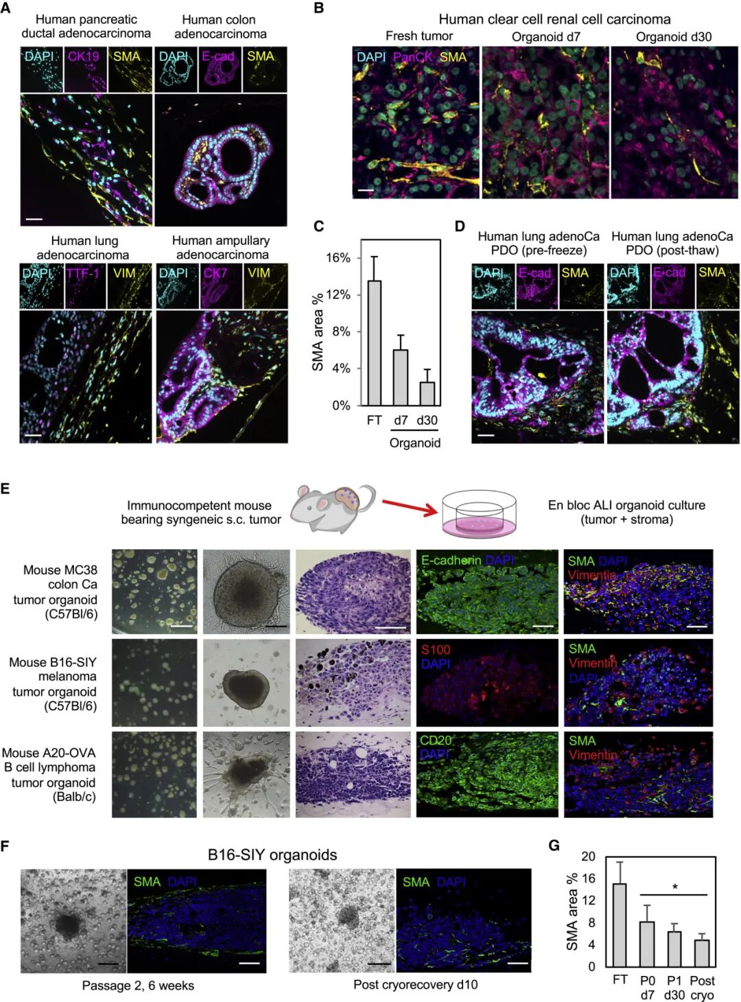
随后,研究人员接着探索ALI PDOs模型的成纤维细胞基质成分是否和原发肿瘤组织保持一致。

 

利用免疫荧光等实验(图2),证实了人源ALI PDOs模型可以保留肿瘤组织固有的成纤维细胞基质成分,但这些成分在ALI PDOs模型中培养6周后开始下降。小鼠来源的ALI PDOs模型进一步证实了该发现。

图片

图2 人和小鼠 ALI PDOs 保留完整的癌相关成纤维细胞

 

接下来,研究人员进一步探究ALI PDOs模型是否保留了原有肿瘤组织中的免疫细胞成分。

 

免疫荧光分析和流式细胞术(FACS)分析显示ALI PDOs模型可以保留原有肿瘤组织的固有免疫成分(图3),包括CD3阳性TILs细胞、CD14阳性CD68阳性巨噬细胞等,以及浸润型CD3阳性T细胞上PD-1的表达,来源于同基因小鼠宿主皮下肿瘤的ALI PDOs模型也证实了该发现。

图片

图3 人源ALI PDOs中的免疫成分表达

 

研究者人员为了确认ALI PDOs模型能否代表肿瘤的免疫多样性和T细胞受体(TCR)库。基于高通量单细胞测序技术开发了一种 5′V(D)J测序技术,用于同时检测同一样品中单个细胞的基因表达谱、T细胞受体和B细胞免疫球蛋白库。通过结合RNA-seq来比较透明细胞肾细胞癌(ccRCC-1)患者的新鲜组织与培养7天后的ALI PDOs模型的T细胞受体谱的免疫组分差异(图4)

 

结果表明:ALI PDOs模型成功模拟了免疫细胞多样性。在同源肿瘤和ALI PDOs模型中,对流式分选出的CD45阳性细胞进行单细胞5′V(D)J测序,发现ALI PDOs模型能够保留与之相应的原始肿瘤中的T细胞受体谱。

图片

图4 对ALI PDOs的高通量单细胞测序以及RNA测序中的基因聚类分析

 

2.2 气液培养型类器官(ALI PDOs)模拟了肿瘤组织中PD-1依赖的免疫检查点阻断

 

上述研究证实了ALI PDOs模型保留了原发肿瘤内源性TILs。接下来,本研究用MC38、B16-SIY和A20-OVA细胞系构建了小鼠肿瘤组织来源的ALI PDOs模型,然后用抗PD-1或PD-L1抗体药物进行为期7天的治疗反应。结果表明,抗PD-1和PD-L1抗体药物能够独立激活鼠源ALI PDOs模型中的CD8阳性 TILs,同时显著上调了T细胞活化标志物如IFNG和GZMB的mRNA水平。

 

以上结果证实,抗PD-1及PD-L1抗体通过激活ALI PDOs模型中的CD8阳性TILs,进而促进肿瘤上皮细胞的死亡。接下来,本研究用纳武单抗处理人源ALI PDOs模型,发现ALI PDOs中CD4阳性、CD3阳性TILs的激活程度具有异质性;此外,研究还发现纳武单抗消除了CD3阳性T细胞上的PD-1流式信号,表明纳武单抗通过与流式实验中使用的抗PD-1单抗竞争,从而使TILs细胞表面的PD-1饱和。因此,TILs对肿瘤细胞的杀伤作用依赖PDO TILs中的PD-1表达频率。

图片
图片

图5 小鼠和人源肿瘤组织的ALI PDOs中关于PD-1和/或PD-L1免疫检查点的体外模拟

 

 

3

 

研究结论

 

本研究采用气液界面的培养方法,构建了来源于人类活检组织的PDOs或移植于小鼠体内肿瘤的PDOs。研究首先证实,ALI PDOs保留了原肿瘤组织中固有的纤维基质和免疫组分。随后,基于液滴的单细胞测序发现,PDO TILs保留了原始肿瘤的T细胞受体谱。最后,通过抗PD-1和/或抗PD-L1扩增和激活肿瘤抗原特异性TILs,发现人和小鼠PDOs均成功地模拟了免疫检查点阻断并杀伤肿瘤细胞。该研究中构建的原发肿瘤上皮与内源性免疫基质共培养的类器官促进了对肿瘤微环境的免疫学研究,并发展了个体化的免疫治疗检测。

 

 

4

 

研究亮点

 

•类器官构建方式的优越性:研究中构建的气液界面培养方法可以保留原始肿瘤组织中的免疫微环境。

 

•体外模型中TCR的成功还原:通过该技术验证PDOs能够还原肿瘤组织中的T、B和NK细胞成分,并进一步证实PDOs中的肿瘤浸润免疫细胞能够还原原位肿瘤中的TCR位点。

 

•免疫检查点阻断的体外模拟:通过该技术,证实小鼠和人源肿瘤ALI-PDOs可以还原肿瘤组织中PD-1/PD-L1依赖的免疫检查点阻断。

 

 

5

 

研究路线图

图片
参考文献:
Neal JT, Li X, Zhu J, et al. Organoid Modeling of the Tumor Immune Microenvironment[J]. Cell, 2018,175(7): 1972-1988.e1916.DOI: 10.1016/j.cell.2018.11.021

 

021-61625481
华夏源(上海)iPSC及类器官研究中心:上海市浦东新区金湘路861号浦东建设德勤园D栋
华夏源(上海)药品级GMP基地:上海市闵行区联航路1188号浦江智谷23号楼
华夏源(上海)产业发展中心:上海市黄浦区中山东二路600号BFC外滩金融中心S2栋27楼
administration@sinoneural.com
版权所有© 2024-2025 华夏源细胞工程集团股份有限公司 All Rights Reserved 沪公网安备 31011502402412 号 沪ICP备18026206号-7