News新闻动态
华夏源类器官:科研速递 | 使用Transwell集成的类器官芯片平台模拟肿瘤转移
日期: 2025/01/24
浏览次数:46

文章题目:Mimicking Tumor Metastasis Using a Transwell-Integrated Organoids-On-a-Chip Platform

发表期刊:Small(IF:13.0)

发表日期:2024年2月2日

作者及单位:中南大学湘雅医院皮肤科陈泽宇、陈翔团队

关键词:#Melanoma Organoids #Metastasis Evaluation #Organoids-On-A-Chip #Tran-Swell #Tumor-Metastasis-Mimicking

研究内容:基于自主设计的新型Transwell腔室,研究团队开发了一种整合Transwell的类器官芯片平台,该平台能够在水平方向上评估肿瘤的转移潜力,并实现对转移状态的实时监测。此外,团队还使用来自患者粘膜和肢端黑色素瘤类器官的对该平台进行功能验证,并针对肢端黑色素瘤类器官开展了初步的药物筛选实验。

图片

 

1

 

研究背景

 

肿瘤异质性是个体化治疗的主要障碍,因为它不仅导致患者的肿瘤表现和治疗反应各不相同,而且与肿瘤的转移密切相关。传统的造模方法无法准确模拟这一复杂过程,因此,迫切需要一种系统的方法来模拟和评估肿瘤的异质性和转移,以推进个体化治疗的发展。

 

类器官作为一种三维培养模型,尽管在再现原始肿瘤特征方面表现出色,但在体外评估肿瘤转移方面仍有局限性。为此,研究团队设计了一种整合Transwell类器官芯片平台(TOP),希望可以在体外更精确的模拟肿瘤转移过程,为个体化医疗中的药物筛选提供更强有力的工具。

 

 

2

 

研究结果

 

2.1 Transwell类器官芯片平台(TOP)的构建与性能评估

 

研究团队自主设计了一种新型六边形结构的Transwell腔室,并将其与类器官芯片成功整合,构建TOP平台。通过模拟肿瘤微环境中的细胞因子浓度梯度,研究团队对黏膜黑色素瘤类器官(AM-PDO)肢端黑色素瘤类器官(MM-PDO)在该平台上的生长情况进行了探索。

 

结果显示,基质胶中的肿瘤细胞能够穿过聚碳酸酯(PC)膜进入含有培养基的接收腔室,并且不同亚型的类器官在迁移能力上存在差异。

图片

△ TOP的构建与性能评估

 

2.2 类器官的鉴定及其与转移肿瘤细胞的对比分析

 

研究团队通过组织形态和肿瘤标志物的表达验证了类器官与原发肿瘤组织的高度一致性。进一步对比分析显示,转移相关标志物在转移性肿瘤细胞中的表达要显著高于类器官。此外,研究还比较了类器官和2D肿瘤细胞系中转移相关标记物的阳性。

图片

△ 流式细胞术显示转移性簇和PDO间的转移差异

 

2.3 TOP可以动态展示肿瘤细胞转移过程

 

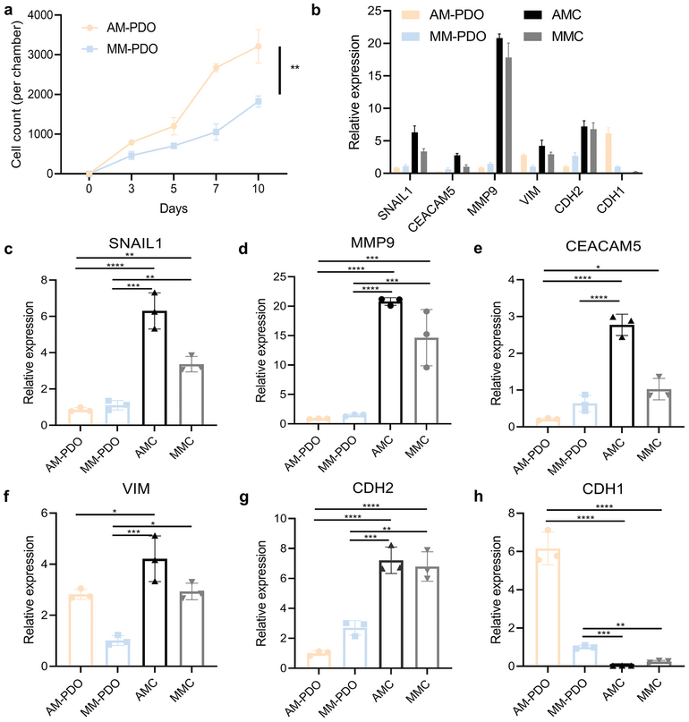
对类器官和转移肿瘤细胞的细胞数量统计显示,随着培养时间的延长,两种类器官的转移细胞数量均有所增加,但MM-PDO的转移细胞数量始终高于AM-PDO。

 

进一步的基因分析显示,转移性肿瘤细胞中促进转移的基因呈上调趋势,而抑制转移的基因则下调。这种基因表达模式解释了两种类器官转移能力的差异,同时也突显了TOP在精确模拟肿瘤转移过程中的优势。

图片

△ TOP动态展示肿瘤细胞的转移性能

 

2.4 基于TOP类器官药敏测试可用于指导患者治疗方案

 

为验证TOP在个体化治疗方案设计中的应用潜力。研究团队还利用该平台对MM-PDO进行初步药物筛选,测试两种常用的黑色素瘤化疗药物(替莫唑胺和顺铂)对肿瘤转移的抑制效果。

 

结果显示,顺铂在抑制肿瘤转移方面的效果显著优于替莫唑胺。

图片

△  TOP平台用于筛选抑制黏膜黑素瘤类器官转移的药物

 

 

3

 

研究结论

 

本研究开发的TOP可有效模拟肿瘤转移过程,并提供实时监测功能。总的来说,TOP在高通量、精确和便利性方面表现优异,为个性化癌症治疗和抗肿瘤药物开发提供了新的工具和思路。

 

 

4

 

研究亮点

 

1.更准确的模拟体内肿瘤转移过程

相较于传统模型,通过TOP平台模拟的肿瘤细胞转移过程更接近体内肿瘤转移的真实情况。

 

2.更精确地评估PDO的转移潜能

研究使用TOP平台成功模拟了两种不同亚型黑色素瘤类器官的转移过程,并发现了不同亚型的PDO迁移能力上的差异。

 

3.揭示转移性肿瘤细胞的特征

研究证实转移性肿瘤细胞相较于初始肿瘤细胞,在蛋白质、基因和表型水平上均表现出更强的转移能力。

 

4.具有药物筛选的潜力

TOP平台可以有效地评估药物对肿瘤转移的抑制作用,有望用于筛选和开发新的抗肿瘤药物。

 

 

5

 

研究路线图

图片

 

参考文献:

Maike Chen,Zeyu Chen,et al,Mimicking Tumor Metastasis Using a Transwell-Integrated Organoids-On-a-Chip Platform.Small.2024;20(27):e2308525.DOI:10.1002/smll.202308525.PMID: 38308351.

 

021-61625481
华夏源(上海)iPSC及类器官研究中心:上海市浦东新区金湘路861号浦东建设德勤园D栋
华夏源(上海)药品级GMP基地:上海市闵行区联航路1188号浦江智谷23号楼
华夏源(上海)产业发展中心:上海市黄浦区中山东二路600号BFC外滩金融中心S2栋27楼
administration@sinoneural.com
版权所有© 2024-2025 华夏源细胞工程集团股份有限公司 All Rights Reserved 沪公网安备 31011502402412 号 沪ICP备18026206号-7