News新闻动态
华夏源类器官 | Nature cancer:前列腺癌类器官模型升级!
日期: 2025/01/24
浏览次数:45

前列腺癌是最常见的男性恶性肿瘤之一,目前对于由前列腺癌向神经内分泌前列腺癌转化的分子机制尚不清晰,亟需一种新的模型解决此困境。近日,科学家升级了研究模型,高度还原了这个转变过程,并发现其中的关键因子ASCL1,相关研究成果[1]刊发在《Nature Cancer》(IF:23.5)上。该研究能更全面、更动态地分析前列腺癌进展过程,利用ASCL1作为潜在靶点,有望开辟前列腺癌治疗新策略。

 

 

图片

前列腺是男人特有的器官,与男性生殖功能息息相关,被称为男人的“生命线”。前列腺癌是最常见的男性恶性肿瘤之一,也是全球男性癌症相关死亡的主要原因之一。2015年至2022年间,我国肿瘤登记地区前列腺癌的发病率由10.2/10万上升至18.6/10万,位列男性恶性肿瘤发病率的第6位,已然成为严重危害男性的“健康杀手”。

 

前列腺癌早期症状较轻,且不易被察觉,被成为“沉默的癌症”。尽管雄激素受体(AR)信号抑制剂改善了患者的生存率,但许多患者仍发展为致死性的转移性去势抵抗性前列腺癌(CRPC),一些肿瘤甚至经历了“谱系可塑性”——一种使肿瘤细胞适应并抵抗治疗的过程。

 

其中一种特别具有侵袭性且对治疗具有抵抗性的形式是神经内分泌前列腺癌(NEPC),其特征是前列腺腺癌标志物的丧失和神经内分泌特征的出现。由前列腺癌(PRAD)向NEPC转变的分子机制尚不完全清楚,现有的大多数模型未能重现体内肿瘤微环境(TME)或提供对这种谱系转变的全面理解,因此,亟需一种新的体外模型解决此学术困境。

 

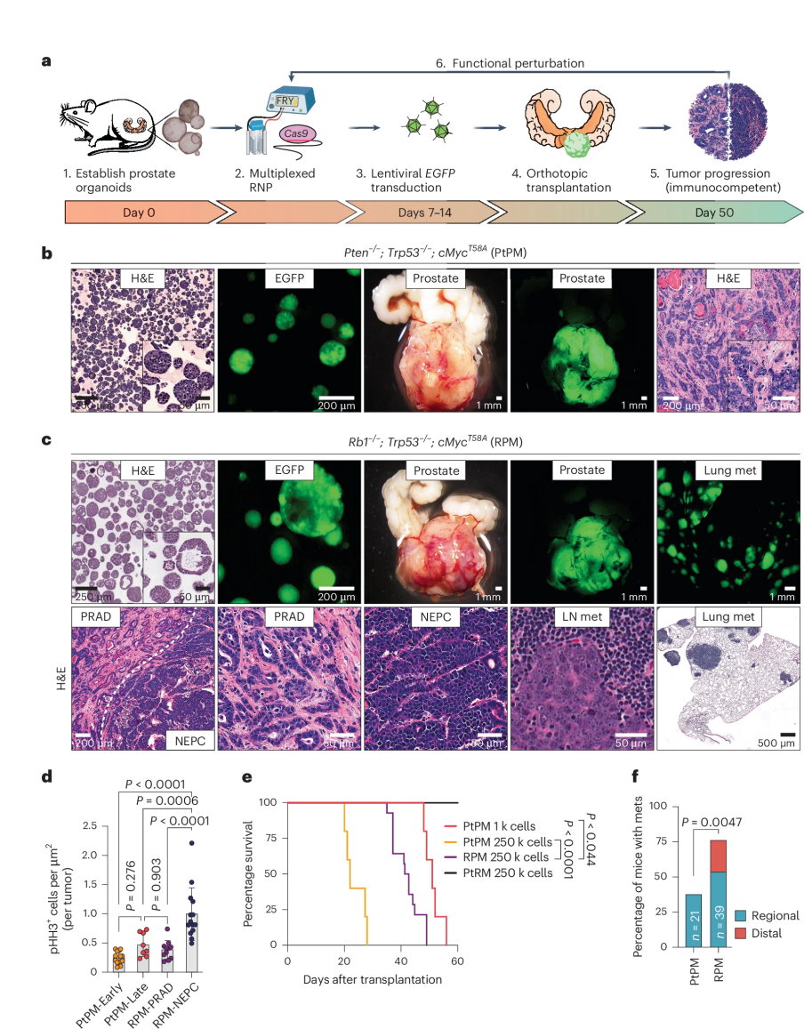
近日,纪念斯隆·凯特琳癌症中心(Memorial Sloan Kettering Cancer Center, MSK)人类肿瘤学和发病机制项目Charles L. Sawyers教授团队在《Nature Cancer》期刊发表了最新研究成果,研究引入了一种小鼠前列腺类器官移植模型,高度还原前列腺癌(PRAD)向侵袭性、对治疗具有抗性的神经内分泌前列腺癌(NEPC)的转变过程。

 

利用3D类器官独特的肿瘤微环境模型,研究人员还发现了前列腺癌由PRAD转化为NEPC的关键转录因子ASCL1。这一创新研究,不仅为理解ASCL1在谱系可塑性和治疗抗性中的作用提供了新见解,使得研究人员能够更全面、更动态地分析前列腺癌的进展,特别是向神经内分泌的转化过程;而且利用ASCL1作为药物靶点,有望开辟前列腺癌治疗新策略,尤其是对于那些已经对传统治疗产生抵抗性的患者,为未来临床转化提供了坚实理论基础。

图片

01

利用小鼠前列腺类器官模型

发现NEPC转化的关键因子

 

前列腺癌在发展过程中可能会发生神经内分泌转变(neuroendocrine transition)。这种转变使得癌细胞获得类似神经内分泌neuroendocrineNE)细胞的特性,进而转化成一种特别具有侵袭性,且对传统治疗具有抵抗性的神经内分泌前列腺癌(neuroendocrine prostate cancer ,NEPC)

 

前列腺癌细胞可以通过“易容术”完全改变其身份,从而逃避AR靶向药物的追杀。这种能力被称为“谱系可塑性”。由于缺乏准确复制这些过程的模型系统,人们对这些谱系转变背后的分子细节知之甚少。使用前列腺肿瘤细胞系移植模型的研究更容易实施,但数量有限,并且无法复制在患者中观察到的所有过渡阶段。

 

为了更好地了解NEPC并制定减少谱系可塑性的干预策略,需要准确再现这些谱系转变的纵向分子和形态学特征的模型。类器官技术的出现,极大地扩展了科学家对上皮生物学(包括前列腺癌)进行建模的能力。

 

在本次研究中,研究人员开发了一个全新的多功能体内平台,用于研究前列腺癌进展过程中的神经内分泌谱系转化。这个模型能够模拟前列腺癌向神经内分泌前列腺癌(NEPC)的动态转化。

图片

△ 通过将前列腺类器官移植到免疫活性同基因宿主中,快速建立遗传定义的前列腺癌

 

与传统的类器官培养不同,前列腺癌向NEPC转变需要一个体内微环境,这一复杂的转变过程涉及到肿瘤微环境(tumor microenvironment,TME)的显著变化,包括间充质细胞、浸润性CD8+ T细胞和CD4+调节性T细胞的几乎完全丧失。

 

使用多路复用空间技术,研究人员检测到从管腔上皮细胞中出现的分离的NE细胞,这些细胞随后进化为完全渗透的NEPC,以及TME内的时间变化,并执行对谱系可塑性程序产生巨大影响的功能扰动。

 

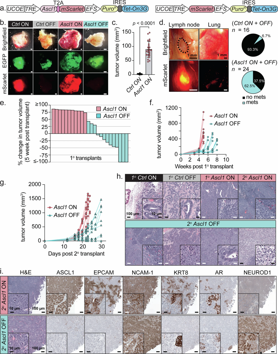
研究表明,前列腺癌的神经内分泌转变是一个动态过程,并且这一转变与ASCL1基因的表达密切相关。

 

ASCL1(achaete-scute homolog 1)是一种神经内分泌谱系转化的转录因子,在前列腺癌的进展中起着关键作用。如果能阻止这种蛋白的产生,就可以防止前列腺癌变“恶”。

 

如果在癌细胞尚未完成转变时阻止ASCL1,那么就还来得及;但如果转变已经发生,则再阻止ASCL1也晚了,只能让肿瘤暂时缩小,NEPC很快会以更具侵袭性的姿态卷土重来,让病情快速恶化。

图片

△ Ascl1 Dox 诱导体内平台示意图

 

研究团队通过整合类器官、基因编辑和体内移植技术,生成了一个可扩展、灵活且强大的平台,该平台以高保真度反应了PRAD到NEPC的转变。

 

Sawyers实验室研究员、该研究的第一作者Rodrigo Romero博士表示,需要确凿的证据表明ASCL1是这个转变的关键因素,“借助这个平台,我们能够在短短三个月内确定它对转型至关重要。”

 

同时,研究强调了治疗时机的重要性,特别是在ASCL1表达之前进行干预,可以完全消除谱系可塑性,导致去势敏感性腺癌。这为开发针对前列腺癌谱系可塑性的新疗法提供了平台,并有助于识别其他可能的谱系可塑性驱动因素。

 

截至目前,尚没有针对ASCL1蛋白的药物,这种蛋白质是一种转录因子,参与将DNA转录成RNA的过程,这是基因表达的第一步。

 

Rodrigo Romero博士表示,“转录因子很难产生小分子药物来对抗,但是我们已经看到了靶向蛋白质的巨大进步,曾经被认为是不可拖动的像KRAS一样,几个小组正在研究靶向转录因子”。研究人员计划继续一个接一个地禁用其他基因,以全面了解哪些基因必须打开或关闭才能导致向NEPC的转变。他们对未来开发出ASCL1靶向药充满信心。

 

Rodrigo Romero博士说道:“如果我们在患者接受治疗的同时对他们进行跟踪,最终可能有意义的是,将高风险患者从AR药物转向更具神经内分泌靶向性的治疗。”

图片

△ 已建立的 NEPC 中的 Ascl1 缺失促进了肿瘤异质性

 

综上,本次研究为前列腺癌的研究和治疗提供了新的视角和潜在靶点,具有重要的科学和临床价值。

 

通过基因编辑工程小鼠前列腺类器官引入与人类相关的驱动突变组合,并将其移植到免疫系统完备的宿主中。该模型允许快速、大规模地分析前列腺癌进展,通过ASCL1敲除实验确定了该转录因子的高表达与前列腺癌细胞的神经内分泌转变密切相关,并揭示了这一过程的动态特性。这不仅有助于更好地理解前列腺癌的生物学行为,还为未来的临床应用提供了重要的理论基础。

 

这一重大发现为前列腺癌的诊断和治疗开辟了新思路。通过检测ASCL1的表达水平,可以更早地识别出可能发生神经内分泌转变的患者,从而采取针对性的治疗策略。针对ASCL1的靶向治疗可能成为未来治疗前列腺癌的新方法。

 

02

类器官模型赋能

肿瘤精准医疗研究

 

近年来,随着再生医学的飞速发展及类器官技术的不断纯熟,以高度模拟体内组织和病变器官征见长的类器官模型,为肿瘤患者的靶向用药和个体化治疗提供了良好的体外研究平台。

 

2023年11月,《Cancer Cell》杂志发表了荷兰Hubrecht研究所的Hans Clevers团队在神经内分泌肿瘤类器官的最新研究成果。[2]

 

神经内分泌肿瘤属于低分化的恶性肿瘤,由于缺乏准确的研究模型,在一定程度上制约了NEN患者的治疗选择。

 

研究团队成功地从神经内分泌瘤(NET)和大细胞神经内分泌癌(LCNEC)中建立了患者来源的肿瘤类器官模型(PDTO)。他们发现,肺部神经内分泌瘤存在不同的分子亚型,某些肺部神经内分泌瘤对生长因子有依赖性,这些发现为NEN的治疗提供了新思路。

图片

△ NET和LCNEC患者来源的肿瘤类器官(PDTO)的建立

 

此外,研究团队利用神经内分泌瘤常见的药物对PDTO模型进行了药物敏感性检测,发现不同患者来源的PDTO对药物的敏感性存在差异。表明生长因子依赖可能是这些肿瘤的一个特征,或将成为后期研发相关肿瘤药物的突破口。

 

该研究加深了对神经内分泌肿瘤疾病的认识,为肿瘤患者的个体化治疗提供了新方向,又一次推进了肿瘤类器官技术在肿瘤疾病精准治疗及药物筛选中的临床前应用。

 

2023年11月,《Cell Reports》杂志发表了最新肿瘤类器官研究,[3] 来自斯坦福大学医学院等机构的科学家们利用肿瘤类器官模型识别和验证来自癌症基因组图谱的潜在基因位点,特别是在头颈癌和食管鳞癌中发现了精准肿瘤靶点,为肿瘤精准治疗提供了新的思路。该创新研究有望对肿瘤基因筛查、确定精准治疗的肿瘤靶点产生积极影响。

图片

△ 该研究图形摘要

 

该研究证明了原代类器官培养的稳定应用,基于类器官的功能基因组学筛选的持续探索,有望实现在药物筛选、药物毒性测定、肿瘤类器官建库、肿瘤发生机制等研究领域的新突破,为肿瘤疾病乃至更广泛的人类疾病提供更多治疗新希望。

 

Write in the last

写在最后

类器官技术被认为是精准医疗的一次新革命,能够为每个患者制定精准的诊断和治疗策略。肿瘤类器官作为患者的“试药替身”,在肿瘤患者个体化用药指导、临床转化医学与基础医学研究,以及药物研发疾病模型上承担起重要角色。通过与基因编辑技术等前沿技术的协同作用,类器官技术显著推进了个性化治疗领域的进步,为疾病治疗和药物开发提供了全新的视角和方法。

 

参考文献(可上下滑动查看):

[1] Rodrigo Romero et al, The neuroendocrine transition in prostate cancer is dynamic and dependent on ASCL1, Nature Cancer (2024). DOI: 10.1038/s43018-024-00838-6

 

[2] Talya L. Dayton,Nicolas Alcala,Hans Clevers, et al, Druggable growth dependencies and tumor evolution analysis in patient-derived organoids of neuroendocrine neoplasms from multiple body sites,Cancer Cell(2024).DOI:https://doi.org/10.1016/j.ccell.2023.11.007

 

021-61625481
华夏源(上海)iPSC及类器官研究中心:上海市浦东新区金湘路861号浦东建设德勤园D栋
华夏源(上海)药品级GMP基地:上海市闵行区联航路1188号浦江智谷23号楼
华夏源(上海)产业发展中心:上海市黄浦区中山东二路600号BFC外滩金融中心S2栋27楼
administration@sinoneural.com
版权所有© 2024-2025 华夏源细胞工程集团股份有限公司 All Rights Reserved 沪公网安备 31011502402412 号 沪ICP备18026206号-7