News新闻动态
华夏源类器官 | Nature:利用类器官模型首次发现LXR关键蛋白,促进肠道再生的同时可抑制肿瘤生长
日期: 2025/02/05
浏览次数:43

炎症性肠病因致病机制尚不清晰,仍需要创新模型开发治疗新策略。近日,来自瑞典卡罗林斯卡学院的研究人员在《Nature》(IF:50.5)发表最新研究成果[1],他们利用肠道类器官模型首次发现LXR关键蛋白,该蛋白在促进肠道再生的同时,能够抑制结直肠癌肿瘤的生长。LXR蛋白有望成为炎症性肠病和结直肠癌等相关癌症治疗的潜在靶点,为开发安全治疗慢性肠道疾病的疗法开辟新视角。

 

 

图片

炎症性肠病(IBD)是一种严重危害人类健康的慢性、复发性肠道炎症疾病,其主要亚型包括常见的溃疡性结肠炎(UC)和克罗恩病(CD)。目前,IBD的发病机制尚不明确,可能与遗传、免疫功能障碍、肠道菌群紊乱和肠黏膜屏障被破坏等因素有关。

 

根据最新研究显示,我国炎症性肠病的发病率逐年增加,尤其在东部沿海和经济发达地区,IBD的发病率增长则更为迅速。预计到2025年,中国的IBD患者人数将达到150万。IBD目前尚无法根治,许多患者对现有的疗法没有反应,亟需创新研究模型,为研究致病机制和治疗策略开辟新路径。

 

近日,来自瑞典卡罗林斯卡学院的研究人员利用肠道类器官模型首次发现LXR关键蛋白,有望成为炎症性肠病和结直肠癌等相关癌症治疗的潜在靶点

 

研究人员指出,LXR作为一种调节因子,在促进受损肠道愈合、再生的同时,可以抑制结直肠癌肿瘤的生长,对于维持肠道稳态具有重要作用,这种相互调节机制为肠道生物学和理解疾病机制提供了新见解。未来,通过进一步探索LXR激活在组织再生和肿瘤发生中差异效应的潜在机制,有望作为治疗靶点成为免疫抑制剂的有效替代方案,为IBD 患者带来新的治愈希望。

图片

01

肠道类器官赋能

发现潜在治疗靶点LXR

 

炎症性肠病与肠道损伤之间存在的复杂的关联。肠道微生物、肠道上皮系统和免疫系统之间的相互作用对于维持肠道稳态至关重要,肠道稳态的破坏可能是IBD发病的原始基础和持续性发病的诱因。

 

由于肠道屏障不断受到环境压力源的挑战,在连续稳态和损伤诱导的组织更新过程中,肠道上皮组织需要精确调节以防止不受控制的再生导致肿瘤转化。这个过程表明,必须存在将组织再生与肿瘤生长过程“脱钩”的途径。

 

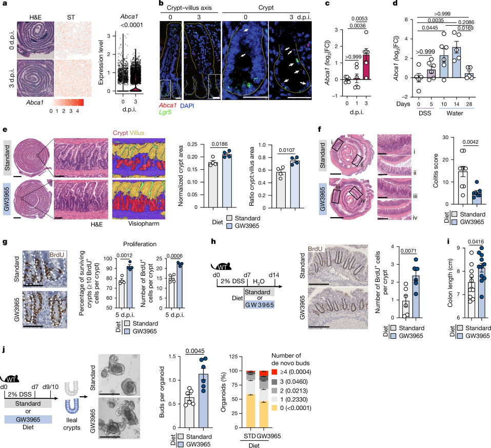
卡罗林斯卡学院(Karolinska Institutet)的研究人员挖掘了两个肠道受损模型的RNA测序数据集,并使用药理学、转录组学和遗传学等先进工具,确定了肝脏X受体(LXR)通路激活作为组织对损伤的适应性反应,能够在肠道再生和肿瘤生长之间进行调节

图片

△ 体内 LXR 激活促进肠道再生以应对损伤

 

LXR的双重作用

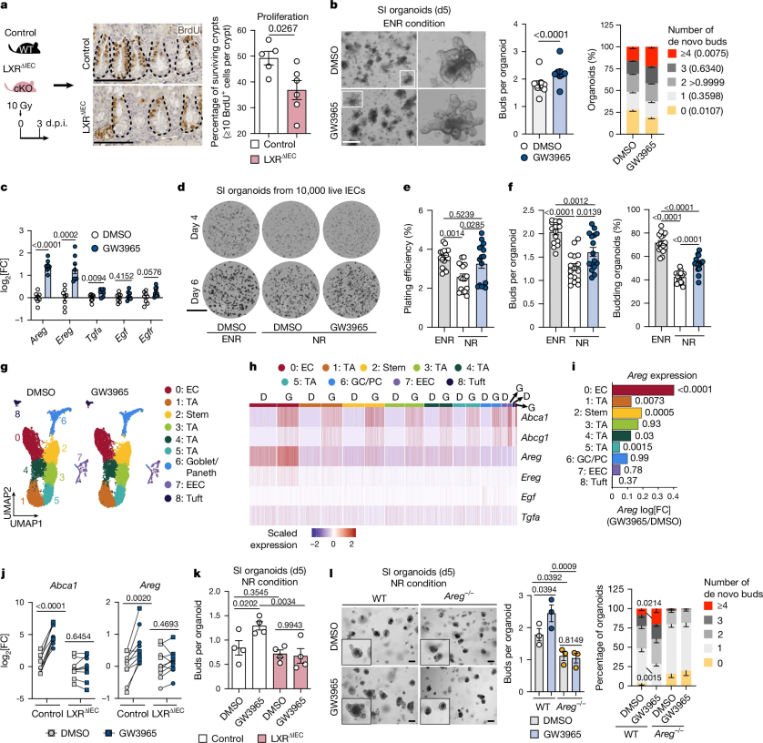
实验表明,激活LXR蛋白可以促进肠道再生并抑制肿瘤生长。这一发现是通过实验在小鼠模型中验证的,观察到LXR激活显著增加了肠道隐窝区域面积,降低了组织病理评分,并上升了隐窝细胞增殖水平。

 

研究发现,LXR的激活可以减少肠道肿瘤的数量和大小。在ApcMin/+小鼠模型中,通过喂食GW3965(一种LXR激动剂)的饮食,与标准饮食的对照组相比,肿瘤数量和大小都有所减少。

图片

△ LXR 通过诱导上皮两性调节蛋白促进肠道再生

 

肠上皮细胞中的 LXR 激活可诱导双调蛋白(AREG)以增强肠道上皮再生,在受损肠隐窝中上调的CYP27A1是产生LXR配体的关键酶,CYP27A1的缺失会损害再生能力,而外源性LXR激动剂可部分逆转该缺陷。

 

卡罗林斯卡学院讲师、本研究论文的通讯作者Eduardo J. Villablanca说:“这两种功能的发现令人惊讶。我们现在需要研究LXR如何更紧密地抑制肿瘤的形成。”

 

LXR与肿瘤抑制机制

 

尽管LXR激活可以诱导损伤后的AREG表达,但在肿瘤发生背景下并未观察到EGFR配体的诱导。通过RNA-seq分析,研究团队发现在AOM-DSS肿瘤发生过程中,LXR激活对结肠组织的影响,该作用依赖于适应性免疫系统(尤其B细胞和CD8 T细胞),特别是在GW3965CYP27A1的缺失会导致肿瘤生长加快,而LXR激动剂可减少肿瘤数量和大小。

 

该研究不仅揭示了LXR在肠道再生和肿瘤发生中的重要作用,还强调了LXR作为一个潜在的治疗靶点,可能在平衡这些过程中保持体内平衡

图片

△ 体内 LXR 激活抑制肠道肿瘤发生

 

结直肠癌患者的样本显示,CYP27A1和LXR靶基因表达下降,同时B细胞和CD8 T细胞相关基因特征也被抑制。

图片

△  LXR解开肠道再生和肿瘤发生的联系。左侧:肠道组织损伤导致Cyp27a1酶的表达增加,该酶代谢LXR的氧甾醇配体。内源性或合成(GW3965)LXR配体在上皮细胞中起作用,诱导EGFR配体两性调节蛋白(Areg)促进肠上皮再生。右侧:在肿瘤发展的情况下,LXR激活会增强抗肿瘤免疫力(依赖于B细胞和CD8 T细胞),从而控制肠道肿瘤的生长。

 

LXR信号在肠道再生和肿瘤发生中发挥着相反的调节作用,这种双重作用可能是由于LXR调控的不同信号通路所致。

 

这些结果为进一步研究LXR在肠道再生和肿瘤发生中的作用提供了新见解,并为开发针对LXR的治疗策略提供了理论基础,还为开发安全治疗慢性肠道疾病的疗法开辟新视角。

 

02

类器官技术

让再生医学大放异彩

 

2009年,Hans Clevers团队首次使用来自小鼠肠道的成体干细胞培育出肠道类器官,这一突破性的工作标志着类器官研究的开始。自此,肠道类器官成为模拟肠道生理环境,研究肠道疾病和药物筛选的重要工具

 

Hans Clevers在肠道类器官领域的开创性贡献,也使得肠道类器官成为众多科学家探索疾病机制的新视角。近年来,类器官模型为克罗恩病(CD)乳糜泻、结直肠癌等肠道相关疾病提供了创新研究模型,开辟了药物筛选和精准医疗的新路径,为广大患者带来治疗新希望。

 

发现克罗恩病肠道细胞DNA的“开关”

 

克罗恩病被称为“无法治愈的癌症”,属于炎症性肠病的一种亚型。由于其发病原因尚不明确,极大增加了治疗难度。

 

近日,剑桥大学的科学家在《Gut》发表最新研究成果,[2]他们在实验室中培育出“微型肠道”类器官以帮助了解克罗恩病。研究发现克罗恩病患者肠道上皮的DNA具有与健康对照组不同的“表观遗传”模式。结果表明,改变肠道细胞DNA的“开关”在该疾病及其在患者身上的表现中发挥着重要作用。

 

研究人员生成312个肠上皮类器官(IEO),并对这些类器官进行了全基因组分子分析(包括DNAm、批量以及单细胞 RNA 测序)和基因编辑,结果表明,他们在主要组织相容性复合体(MHC)1类基因座(包括NLRC5和同源基因上调)中发现了高度稳定的CD相关DNAm缺失。原代粘膜组织和IEO的单细胞RNA测序证实了NLRC5 作为肠上皮中转录反式激活因子的作用

图片

△ 本阶段实验过程

 

该研究确定了表观遗传调控的肠上皮MHC-I是克罗恩病发病机制中的新机制,同时也证实,IEO忠实地保留了培养中患者特异性CD相关DNAm变化,进一步证实了类器官作为强大的转化研究工具的有效性。

 

首例模拟乳糜泻的肠道类器官模型“问世”

 

自身免疫性疾病是仅次于肿瘤的第二大疾病,乳糜泻(CeD)便是其中一种。目前学术界对乳糜泻的病理机制已有深入研究,但尚有研究空白。临床上唯一治疗的方法是终身严格无麸质饮食。对于乳糜泻病理细胞因子介质的功能性验证缺失,在一定程度上也阻碍了临床上预防该病的效果。

 

肠道类器官模型的出现,一定程度上弥补了现有的研究空白,开辟了治疗乳糜泻的新视角。近日,斯坦福大学的科研人员开创了首例气液界面十二指肠类器官模型,为研究乳糜泻发病机制,寻求潜在治疗靶点提供了实验基础。[3]

 

该研究首次描述了通过完整的人类小肠片段气液界面(ALI)类器官培养系统来研究自身免疫性疾病,其中同源的肠上皮细胞、间充质细胞和多种原生免疫细胞被保留,而无需外源性重建。

图片

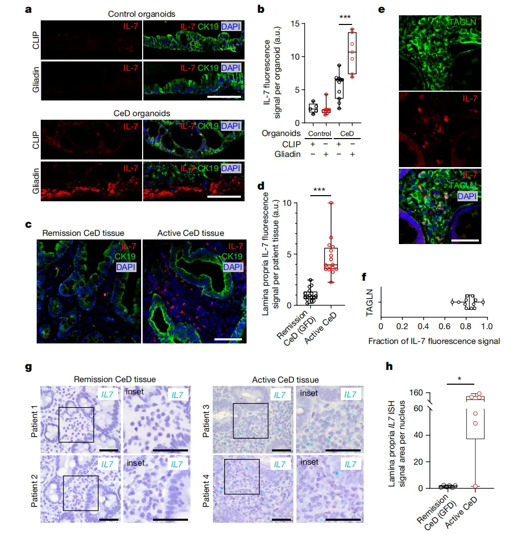
△ 麦胶蛋白在CeD类器官中增加IL-7的产生,并在活跃期CeD活检中上调

 

实验证实了IL-7是乳糜泻病理过程中的关键调节因子,在乳糜泻患者来源的类器官中,IL-7的表达在活跃期CeD比缓解期CeD显著上调,主要在固有层间质中表达。此外,IL-7还能够独立于谷蛋白,直接诱导上皮细胞的凋亡,表明它在乳糜泻的病理过程中具有致病作用。该研究为治疗乳糜泻开辟了一个有前景的思路,有助于进一步深入疾病研究和开发治疗策略。

 

利用结直肠癌类器官药物测试准确性高达85%

 

患者来源的肿瘤类器官(PDTO)模型可以更好地反映体内肿瘤的异质性,为肿瘤个体化治疗提供重要信息,加速了医学界对如何高效解决肿瘤患者个体化治疗需求的研究进程。

 

来自澳大利亚的科学家通过与多家科研、医疗机构合作,开展了一项利用患者来源的肿瘤类器官(PDTO)进行预测性药物测试的临床研究。[4]

 

他们收集了167位转移性结直肠癌(mCRC)患者的组织样本,成功构建PDTO。并基于高通量成像平台,进行了药物敏感性测试。

 

结果显示,对于所有单药和联合治疗药物,不同患者来源的PDTO药物敏感性差异很大。同一名患者两个不同部位肿瘤来源的PDTO,其药敏结果显示出很强的相关性。

图片

△ 该研究实验的图形概要,表明利用PDTO药物测试可以为转移性结直肠癌的多种标准治疗提供预测信息

 

试验通过对结直肠癌患者进行肿瘤类器官体外模型的一线治疗和二线治疗的肿瘤药物测试,较为全面地预测了mCRC患者对标准治疗方案反应的准确性和可行性。试验数据表明,利用PDTO进行前瞻性药物试验测试,有望为结直肠癌患者构建全新的标准治疗方案提供新思路和新框架,以期早日实现mCRC患者的个体化治疗。

 

Write in the last

写在最后

近年来,类器官尤其是肿瘤类器官技术的飞跃,在肿瘤疾病、自身免疫性疾病等难治性疾病研究成果如雨后春笋般涌现。其在模拟肿瘤微环境、高通量药物筛选、构建疾病模型、促进药物研发、实现精准医疗等领域表现出极大潜力,为疾病治疗提供了新视角和新工具。随着技术的不断进步和优化,我们有理由相信,类器官将为更多患者带来更加个性化和有效的治疗方案。

 

 

参考文献(可上下滑动查看):

[1] Srustidhar Das et al, Liver X receptor unlinks intestinal regeneration and tumorigenesis, Nature (2024). DOI: 10.1038/s41586-024-08247-6. www.nature.com/articles/s41586-024-08247-6

 

[2] Dennison T W, Edgar R D, Payne F,  et al. Patient-derived organoid biobank identifies epigenetic dysregulation of intestinal epithelial MHC-I as a novel mechanism in severe Crohn's disease, Gut (2024). DOI: 10.1136/gutjnl-2024-332043

 

[3] Santos, A.J.M., van Unen, V., Lin, Z. et al. A human autoimmune organoid model reveals IL-7 function in coeliac disease. Nature 632, 401–410 (2024). https://doi.org/10.1038/s41586-024-07716-2

 

[4] Tao Tan, Dmitri Mouradov, Margaret Lee, et al. Unified framework for patient-derived, tumor-organoid-based predictive testing of standard-of care therapies in metastatic colorectal cancer [J]. Cell Reports Medicine, 2023, 4(12): 101335.https://doi.org/10.1016/j.xcrm.2023.101335

 

 

021-61625481
华夏源(上海)iPSC及类器官研究中心:上海市浦东新区金湘路861号浦东建设德勤园D栋
华夏源(上海)药品级GMP基地:上海市闵行区联航路1188号浦江智谷23号楼
华夏源(上海)产业发展中心:上海市黄浦区中山东二路600号BFC外滩金融中心S2栋27楼
administration@sinoneural.com
版权所有© 2024-2025 华夏源细胞工程集团股份有限公司 All Rights Reserved 沪公网安备 31011502402412 号 沪ICP备18026206号-7