News新闻动态
华夏源类器官:Cell重磅!“超长待机”的人类胎儿胰腺类器官揭示胰腺干细胞潜力
日期: 2025/02/07
浏览次数:48

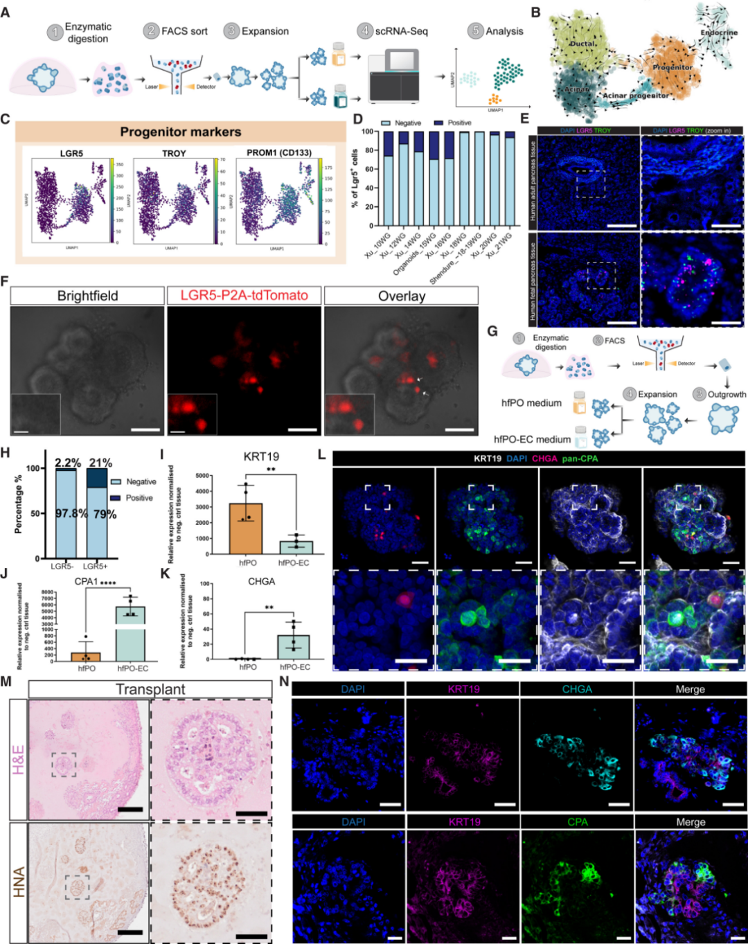
Hans Clevers 研究团队利用类器官技术解锁胰腺再生新篇章!刊发在《Cell》(IF:45.5)的最新研究论文[1]显示,科学家通过类器官和单细胞基因测序等技术,发现人类胎儿胰腺中的LGR5+干细胞群,并开发了一种能够在体外长期扩增并具备分化潜力的类器官系统,首次实现了人类胰腺三种主要细胞类型的体外生成。该研究为揭示胰腺疾病发育机制,开发治疗胰腺炎、糖尿病等胰腺相关疾病新药提供了新策略。

 

 

图片

胰腺是人体内一个重要的消化器官,同时还承担着内分泌的角色。由于其组织构成的复杂性,以及在实验室环境中长期维持功能性胰腺细胞的困难,针对胰腺相关的研究工作一直颇具挑战。而在胰腺研究中,如何获取具有多能性和分化潜力的干细胞是实现完整胰腺组织模型的关键。

 

近年来,在再生医学和疾病研究领域,类器官技术是一种新兴且具有广阔前景的研究手段。这也为胰腺研究提供了全新的工具。

 

近日,荷兰皇家艺术与科学院Hans Clevers等研究人员发表最新研究成果,他们通过分析人类胎儿胰腺组织,发现了一种特定的标记基因LGR5+,其标记的干细胞不仅能够在体外长期(超过2年)扩增,还能分化为胰腺的三大主要细胞类型:腺泡细胞(acinar cells)、导管细胞(ductal cells)和内分泌细胞(endocrine cells)。这一发现为研究基因和环境如何影响胰腺发育和健康提供了新方法,通过类器官研究,也为开发再生疗法和治疗胰腺疾病新药开辟新思路,对于推动医学研究和治疗具有重大意义。

 

该研究从人类胎儿胰腺组织中成功建立18种胰腺类器官(hfPOs),并通过单细胞RNA测序和其他前沿技术对其进行了深入分析。这些类器官能够在优化的培养条件下长期维持生长,并具有再现胰腺组织复杂性的能力,为糖尿病、胰腺炎等疾病的研究和治疗提供了崭新的工具。该研究在增进对人类胰腺发育理解的同时,为未来治疗相关疾病提供了潜在的细胞来源,对于再生医学和疾病模型的研究具有重要意义。

图片

01

可长期培养并模拟所有细胞类型的

人类胎儿胰腺类器官“诞生”

 

胰腺是人体内的重要器官,胰腺由腺泡细胞(acinar cells)、导管细胞(ductal cells)和内分泌细胞(endocrine cells)三种主要细胞类型组成,其中每种细胞类型都发挥着独特的生物学功能。

 

成熟的胰腺执行两种不同的功能:其一是外分泌功能,外分泌胰腺的腺泡细胞分泌消化酶,消化酶通过导管细胞形成的导管运输到十二指肠,确保营养物质被人体充分吸收和利用;其二是内分泌功能,特别是胰岛部分,能够分泌胰岛素等激素。这些激素对于调节血糖水平至关重要,确保血糖在合理的范围内波动,为身体的各个细胞提供稳定的能量来源。

 

过往的小鼠体内模型系统已经为胰腺发育提供了大多数见解,包括鉴定三个主要细胞谱系的单个多能祖细胞。从胚胎中培养此类祖细胞和成年小鼠已经尝试过,但到目前为止还没有允许他们的长期扩张。由人鼠差异引发的人类胰腺生物学研究,主要局限于形态学方法。

 

可喜的是,来自“类器官鼻祖”Hans Clevers的研究团队,在最新研究中发现了研究胰腺发育的全新工具。

图片

△ 该研究的图形摘要

 

该研究的第一作者Amanda Andersson Rolf表示,“我们想创造一种类器官,包括在真实胰腺中发现的所有细胞类型,有了这样的类器官,我们可以研究这些不同的细胞如何相互作用,并更深入地了解胰腺是如何发育的。”

 

研究团队从孕期8至17周的胎儿胰腺组织中分离细胞,并通过优化培养基和生长条件,成功建立了18种人类胎儿胰腺类器官(hfPO)

 

这些类器官能够在体外培养超过两年,并展现出分化为腺泡细胞、导管细胞和内分泌细胞的潜力,从而首次实现了人类胰腺三种主要细胞类型的体外生成

图片

△ 18种人类胎儿胰腺类器官的建立

 

研究团队采用单细胞RNA测序(scRNA-seq)技术,研究者在胎儿胰腺和hfPO中发现了表达LGR5蛋白的罕见新型干细胞——LGR5+三潜能干细胞,它具有发育成胰腺三种主要细胞类型的独特能力。他们发现LGR5+细胞占据了干细胞层级的核心位置,且其基因表达模式与胎儿胰腺组织的干细胞高度相似。

 

进一步分析表明,LGR5+细胞同时表达其他胰腺干细胞标记基因,如PDX1、SOX9等。这些标记物的表达显示,LGR5+细胞具备从干细胞分化为腺泡、导管和内分泌细胞的潜力。

 

该研究首次识别并表征了LGR5+作为人类胎儿胰腺中三能干/祖细胞的标志物。“这种蛋白质出现在人类胰腺干细胞中,但在小鼠中却没有。”Andersson Rolf称,“我们的研究强调了研究人类生物学的重要性,因为我们无法通过动物细胞发现这一点。”

图片

△ LGR5+标记三能人胰腺干/祖细胞

 

此外,这些胰腺类器官生成的功能性细胞在多项测试中表现出与胰腺组织一致的功能。例如,腺泡细胞成功分泌了多种消化酶,包括胰蛋白酶和脂肪酶;内分泌细胞能够产生胰岛素和胰高血糖素,甚至可以分泌C肽(c-peptide)作为胰岛素生成的标志物。这些结果表明,类器官不仅具有形态上的分化能力,还能执行真实的生物学功能

 

Andersson Rolf说:“胎儿胰腺干细胞的存在时间比科学家在早期小鼠研究中看到的要长。有趣的是,由其中一个干细胞培育出的器官组织可在数年内快速生长,同时仍能产生胰腺的三种主要细胞类型。”

 

与此同时,hfPO在冷冻保存后表现出良好的复苏能力,并能够在复苏后恢复正常的增殖速度。这一特性为类器官的标准化和规模化应用奠定技术基石,也为建立类器官生物库奠定了重要基础。

图片

△ 通过免疫组织化学染色,研究人员对hfPO与胎儿和成人胰腺组织进行了比较,揭示出结构和标记基因表达的差异

 

这种模拟胎儿胰腺的新型类器官可以为科学家提供一种全新的可靠模型,可以重复地、更低成本地研究基因和环境如何影响胰腺的发育和健康,并且最终帮助开发再生疗法和快速推进胰腺疾病疗法的临床进展。

 

02

Hans Clevers 团队与类器官

为疾病研究和再生医学提供新策略

 

Hans Clevers作为类器官研究领域的先驱,他与其科研团队在LGR5+干细胞和类器官技术方面做出了许多开创性的工作,近年来也多次在顶级期刊发表研究成果,为疾病治疗和再生医学进步提供了新的策略和工具。

 

2009年,Hans Clevers团队使用来自小鼠肠道成体干细胞培育出首个肠道类器官,开启了类器官领域的元年

 

2023年2月,Hans Clevers团队开发了新的人类脂肪肝类器官模型——该类器官模型已被证实可用来阐明药物反应;基于此新型类器官,研究者建立了CRISPR筛选平台并成功筛选到了治疗脂肪肝的潜在新靶点——FADS2基因

 

此模型将有助于测试和开发治疗脂肪肝疾病的新药,并有助于更好地了解疾病生物学。[2]

图片

△ 利用类器官模型模拟不同脂肪变性诱因

 

2023年5月,Hans Clevers团队对人类肝细胞类器官进行了CRISPR工程改造,以重建不同的纤维板层肝癌 (FLC)背景,包括主要的遗传改变、DNAJB1 -PRKACA融合,以及最近报道的 FLC 样肿瘤背景,包括BAP1和PRKAR2A的失活突变。

 

该研究[3]揭示了该罕见癌种的生物学机制,这些工程化的人体类器官模型有助于加深对FLC疾病的理解,从而为探究疾病机制,破解疾病治疗,寻求更广泛的癌症治疗带来新机遇。

图片

△ 用于使用不同 CRISPR 编辑引入不同 FLC 突变的策略示意图

 

2024年10月,Hans Clevers团队在Nature杂志上发表的文章[4],他们确定了4种不同的人簇细胞(tuft cell)状态及其发育和功能特征,证明人类簇细胞能够抵抗辐射损伤并去分化为干细胞以促进肠道上皮细胞的修复,提出簇细胞可作为再生受损肠道的“储备干细胞库”

 

该研究为再生医学,尤其是研究簇细胞在组织(如胆管、尿路和气道)中的潜在作用将产生积极影响。

 

综上所述,类器官技术因其能够提供高度模拟人体环境的实验模型而在生物医学研究中变得越来越重要。Hans Clevers研究团队及广大科研工作者前赴后继,孜孜以求,综合利用类器官、CRISPR技术及生物工程、遗传学等前沿科技,为深入疾病研究和创新治疗策略开创了前所未有的新局面。

 

Write in the last

写在最后

21世纪的类器官技术不仅在基础生物学研究中展现出巨大潜力,还在生物医学应用如药物筛选、个性化医疗、毒理学测试和再生医学等领域发挥着越来越重要的作用。随着技术的不断进步,类器官技术有望在未来彻底取代动物模型,应用范围将进一步扩大,将有潜力改善患者的治疗效果和生活质量,为人类带来福音。

 

参考文献(可上下滑动查看):

[1] Amanda Andersson-Rolf,Kelvin Groot, et al.Long-term in vitro expansion of a human fetal pancreas stem cell that generates all three pancreatic cell lineages,Cell(2024),https://doi.org/10.1016/j.cell.2024.10.044

 

[2] Hendriks, D., Brouwers, J.F., Hamer, K. et al. Engineered human hepatocyte organoids enable CRISPR-based target discovery and drug screening for steatosis. Nat Biotechnol 41, 1567–1581 (2023). https://doi.org/10.1038/s41587-023-01680-4

 

[3] Rüland, L., Andreatta, F., Massalini, S. et al. Organoid models of fibrolamellar carcinoma mutations reveal hepatocyte transdifferentiation through cooperative BAP1 and PRKAR2A loss. Nat Commun 14, 2377 (2023). https://doi.org/10.1038/s41467-023-37951-6

 

[4] Huang, L., Bernink, J.H., Giladi, A. et al. Tuft cells act as regenerative stem cells in the human intestine. Nature 634, 929–935 (2024). https://doi.org/10.1038/s41586-024-07952-6

 

021-61625481
华夏源(上海)iPSC及类器官研究中心:上海市浦东新区金湘路861号浦东建设德勤园D栋
华夏源(上海)药品级GMP基地:上海市闵行区联航路1188号浦江智谷23号楼
华夏源(上海)产业发展中心:上海市黄浦区中山东二路600号BFC外滩金融中心S2栋27楼
administration@sinoneural.com
版权所有© 2024-2025 华夏源细胞工程集团股份有限公司 All Rights Reserved 沪公网安备 31011502402412 号 沪ICP备18026206号-7