News新闻动态
华夏源类器官科研速递 | 联合药物基因组学揭示了鼻咽癌的分子特征和亚型特异性治疗反应
日期: 2025/02/06
浏览次数:41

文章题目:Molecular landscape and subtype-specific therapeutic response of nasopharyngeal carcinoma revealed by integrative pharmacogenomics

发表期刊:Nature Communications(IF: 14.7)

发表日期:2021年5月24日

作者及单位:澳门大学健康科学学院癌症中心邓初夏团队

关键词:#Nasopharyngeal carcinoma #Sarcomatoid Carcinoma #Mixed Sarcomatoid-epithelial Carcinoma #Organoids #Precision medicine

研究内容:该研究团队应用全外显子基因测序,对鼻咽癌患者的肿瘤进行分子分型研究。本文发现各分型的鼻咽癌通过不同的突变基因和分子通路来驱动肿瘤的发生发展。同时,研究团队利用患者来源的类器官行药物筛选,确定了各分型类器官对应的敏感和耐受药物。

图片

 

1

 

研究背景

 

鼻咽癌(Nasopharyngeal carcinoma, NPC)的发病机制尚不清楚,因而在NPC的临床治疗中缺乏有效的精准治疗策略。本文结合药物基因组学分析,发现NPC的各亚型保持着不同的分子特征和药物反应。基于患者来源类器官(Patient-derived Organoid, PDO)的药敏结果确定了潜在的亚型特异性治疗方案。

 

综合以上研究结果,研究团队最终提出了一套基于药物基因组学的鼻咽癌精准治疗新策略,为肿瘤精准医学提供了新方向。

 

 

2

 

研究结果

 

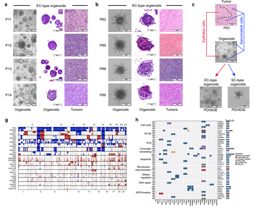
2.1 识别不同亚型的鼻咽癌及其分子特征并建立鼻咽癌类器官

 

根据病理分型将106例鼻咽癌分为上皮样亚型(EC)、肉瘤样亚型(SC)、肉瘤样-上皮样混合亚型(MSEC)和鳞状细胞癌亚型(SCC)。随后,研究团队应用全外显子基因测序,发现各亚型的鼻咽癌由不同的突变基因和通路驱动肿瘤的生长。其中,EC亚型由微管蛋白聚合通路、有丝分裂检查点通路失活等分子机制驱动肿瘤;SC亚型由上皮-间质转化通路来驱动肿瘤的侵袭特性;而MSEC亚型则具有以上亚型的全部分子特征。

 

随后,研究团队建立了42例鼻咽癌类器官(NPC PDO),并基于H&E染色以及表型观察,验证PDO亚型保留了相应肿瘤亚型的特异性蛋白表达与分子特征。随后,研究团队通过全外显子和RNA测序,在体细胞突变、拷贝数变异和转录组相似性等方面验证各PDO亚型保留了亲本肿瘤的基因组特征。

图片

△ 各NPC亚型PDO的组织学及突变情况

 

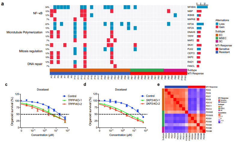
2.2 基于不同NPC亚型PDO的药物筛选和转录组学研究

 

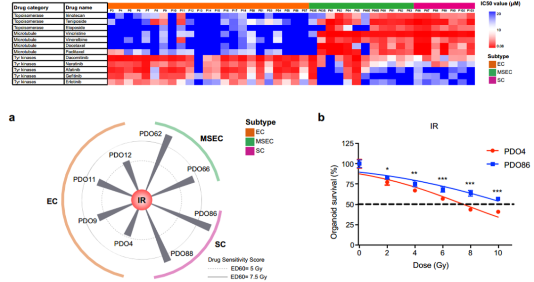
研究人员对不同NPC亚型PDO进行药物筛选,发现SC PDO和MSEC PDO对微管抑制剂(MTi)敏感,EC PDO对EGFR抑制剂(EGFRi)敏感;联合化疗发现对上述PDO均具有良好的协同杀伤作用。

图片

△ 各NPC亚型PDO的特异性药物反应

 

为了进一步研究上述结果,研究人员将不同NPC亚型的PDO分成敏感和耐药组。随后,通过RNA测序和WB等实验,发现SC PDO中阻断有丝分裂和诱导细胞凋亡相关的相关蛋白表达增加,EC PDO中MAPK和PI3K-AKT通路相关蛋白表达增加。

 

2.3 基于药物基因组学的精准医疗为个性化治疗提供参考

 

接下来,研究团队结合上述药物反应的转录组学,尝试开发NPC的精准治疗新策略。该团队通过CRISPR-Cas9敲除EC PDO的微管蛋白相关基因,发现敲除后PDO对多西他赛的处理敏感,表明微管聚合和有丝分裂相关的突变可以作为NPC MTi反应的潜在预测特征。

 

此外,还处理了EGFRi耐药患者的PDO,在使用吉非替尼进行治疗后发现其耐药性降低,表明EGFR相关的突变可以作为NPC EGFRi反应的潜在预测特征。

 

以上结果表明,综合PDO的药物测试以及药物基因/转录组学的研究,可以作为指导个体治疗的有效参考。

图片

△ 基于各NPC亚型PDO通路反应的精准治疗

 

 

3

 

研究结论

 

研究团队首先通过识别不同亚型的NPC分子特征,建立了NPC类器官。其中,EC PDO的特征是微管和有丝分裂纺锤体相关的基因缺陷,SC PDO和MSEC PDO则表现出上皮间质转化及侵袭基因的上调特征。此外,通过PDO药敏确定了不同NPC亚型的特异性治疗方案,其中SC PDO和MSEC PDO对MTi敏感,而EC亚型PDO对EGFRi敏感,联合化疗发现对上述PDO均具有良好的协同杀伤作用。总之,文章提供了一个应用整合药物基因组学建立NPC亚型指导治疗方案的个性化精准医疗的例子。

 

 

4

 

研究亮点

 

● 揭示了各NPC亚型的分子特征和治疗反应异质性:描绘了各NPC亚型的基因及转录图谱,并发现了每种亚型的异常信号通路。

 

● 建立了高效的NPC PDO培养体系:建立了基于各NPC亚型患者的PDO模型,概括了亲本肿瘤的特征,可以作为体外替代物评估患者的治疗方案。

 

● 提出基于药物基因组学的精准医疗方案:PDO的基因组学分析与药敏反应结果相互验证,为患者治疗提供更精确的个性化方案。

 

 

5

 

研究路线图

图片

 

参考文献

Ding RB, Chen P, Rajendran BK, et al. Molecular landscape and subtype-specific therapeutic response of nasopharyngeal carcinoma revealed by integrative pharmacogenomics.Nat Commun. 2021;12(1):3046. Published 2021 May 24. doi:10.1038/s41467-021-23379-3

021-61625481
华夏源(上海)iPSC及类器官研究中心:上海市浦东新区金湘路861号浦东建设德勤园D栋
华夏源(上海)药品级GMP基地:上海市闵行区联航路1188号浦江智谷23号楼
华夏源(上海)产业发展中心:上海市黄浦区中山东二路600号BFC外滩金融中心S2栋27楼
administration@sinoneural.com
版权所有© 2024-2025 华夏源细胞工程集团股份有限公司 All Rights Reserved 沪公网安备 31011502402412 号 沪ICP备18026206号-7