News新闻动态
华夏源类器官科研速递|胰腺癌治疗新工具:类器官模型筛选化疗方案敏感患者
日期: 2025/02/12
浏览次数:40

文章题目:Organoid Profiling Identifies Common Responders to Chemotherapy in Pancreatic Cancer

发表期刊:Cancer Discovery(IF:29.7)

发表日期:2018年5月31日

作者及单位:美国冷泉港实验室David A. Tuveson团队

关键词:# Chemotherapy # Drug Sensitivity Test # Patient-Derived Organoid # Personalized Medicine # Real-World Study

研究内容:研究团队通过手术或穿刺活检取得胰腺癌患者的组织样本构建类器官库,并利用不同条件下培养的类器官来研究胰腺癌耐药性的演变。并通过药物表型分析系统地评估这些类器官对化疗药物的敏感性,每位患者生成了个性化的“化疗药物敏感性标签”。最后,研究还评估了这些“标签”在预测临床治疗效果方面的潜力。

 

 

1

 

研究背景

 

胰腺癌(Pancreatic cancer)是一种常见的消化道恶性肿瘤,常常被诊断于晚期阶段,此时患者面临的治疗选项较为有限,且整体预后状况不佳。尽管化疗是胰腺癌的主要治疗方式之一,但疗效通常有限,且患者的个体化疗反应差异显著。

 

目前的胰腺癌治疗决策多依赖于患者肿瘤的病理特征以及医生的诊疗经验,缺乏行之有效的方法的以推进精准治疗方案的制定和施行。同时,不同胰腺癌的分子亚型在治疗敏感性和预后情况上存在显著差异,但传统细胞系难以再现这种异质性和复杂性。

 

基于此,文章提出利用患者来源的类器官(PDO)作为体外模型,探索PDO在个体化治疗方面的应用潜力,以期开发出能有效预测患者化疗反应的工具,为胰腺癌患者寻找新的治疗策略。

 

 

2

 

研究结果

 

2.1 胰腺癌类器官库的建立与鉴定

 

研究团队从138名胰腺导管腺癌患者中获得159个样本,成功建立了66例PDO。这些类器官在长期培养过程中能够保持稳定扩增,并通过基因组测序证实了其与原发肿瘤在突变类型和频率上的高度一致性,从而确保了PDO作为体外模型的准确性,为后续实验提供了可靠基础。

图片

△ 胰腺癌PDO的建立及基因组图谱

 

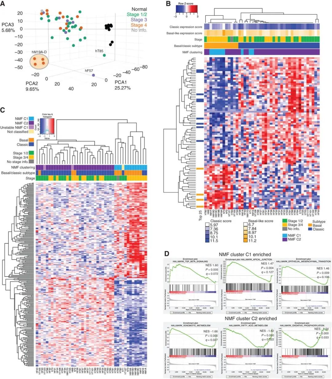
2.2 PDO的转录组分析与亚型分类

 

研究小组对患者来源的类器官(PDO)进行了RNA测序分析,结果表明这些PDO不仅能准确模拟胰腺癌的分子特性,还可以通过基因表达谱的深入分析实现分子分类和功能的相关研究。此分析展示了PDO在胰腺癌的分子诊断中作为实验模型的潜力,特别是在精准医疗中的应用价值。

图片

△ PDO 的转录组学分析揭示了不同的亚型

 

2.3 PDO药物敏感性测试与患者治疗反应的对应关系

 

研究人员使用五种常见化疗药物:吉西他滨、纳布-紫杉醇、伊立替康、5-氟尿嘧啶和奥沙利铂,对66个来自胰腺导管腺癌PDO进行了药物敏感性实验。研究发现,即使是同一种药物,不同患者的反应也有很大差别。但上述类器官药敏结果与其来源患者的临床疗效保持一致性。

图片

△ PDO的药物敏感性揭示了化疗反应的异质性

 

2.4 PDO化疗敏感性的演变

 

为深入理解胰腺癌患者的耐药性发展及肿瘤异质性,研究团队对两名患者进行了多阶段、多部位的样本采集,并建立了相应的PDO进行追踪研究。这些PDO展示了肿瘤在不同治疗阶段和部位的动态变化、耐药性演变和空间异质性的特征。

 

随着疾病进展,PDO对化疗药物的敏感性逐渐降低,与患者体内耐药性的出现相一致,突显出PDO在实时监测肿瘤变化中的关键作用。

 

此外,即使来自患者不同转移部位的PDO在DNA突变上相似,它们对5-FU的敏感性却显著不同,进一步揭示了转移性癌症治疗的复杂性。这些发现强调了纵向PDO取样在监测肿瘤进展及指导个性化治疗方案制定中的重要价值。

图片
图片

 

△ 取样时间和部位不同对PDO药物敏感性的影响

 

2.5 基于PDO为化疗耐药患者寻找替代治疗策略

 

研究团队进一步研究了对吉西他滨、紫杉醇、伊立替康、5-FU和奥沙利铂显示出耐药或部分耐药反应的患者。利用耐药性PDO对21种靶向治疗药物进行了筛选。

 

结果发现,约一半比例PDO对某些靶向药物表现出显著的敏感性。这一发现表明,PDO可以帮助识别对特定靶向药物敏感的个体,从而为对化疗药物产生耐药性的患者更快速地找到适合的靶向治疗药物。提示PDO可作为一种高效药物筛选工具,助力个性化治疗方案方面的制定。

图片

△ 化疗耐药PDO对于靶向治疗药物的药物敏感性

 

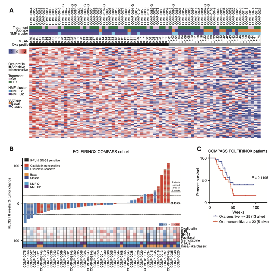
2.6 基于PDO药物反应特征的患者临床治疗效果预测

 

研究团队通过关联PDO五种化疗药物的药物敏感性数据与RNA测序数据,识别出针对每一种化疗药物的独特基因表达特征,为每位患者生成了专属的“化疗药物敏感标签”。团队验证这些标签是否能够用于预测患者的实际治疗效果。

 

结果显示,在接受吉西他滨治疗的患者中,带有吉西他滨敏感性标签的患者确实获得了更好的治疗效果。在进一步的验证试验中,研究团队还发现这些“化疗药物敏感标签”在小样本的吉西他滨和紫杉醇组合治疗中显示出潜在的预测价值,表明这些基于PDO生成的“标签”在未来的临床试验中有望用于快速识别对特定治疗方案反应较好的患者。

图片

△  纵向、空间和遗传对PDO反应的影响

 

 

3

 

研究结论

 

研究成功构建了一个大规模的胰腺癌PDO库,并有效再现了胰腺癌的分子特征和异质性,为研究胰腺癌复杂特性提供了理想的体外模型。

 

研究结果表明,PDO不仅动态再现患者治疗过程中的耐药性演变,还能预测患者对化疗药物的临床反应。对于化疗耐药的患者,研究也展现了PDO筛选靶向药物识别替代治疗方案的应用可能性。

 

总体而言,研究展示了PDO在化疗反应预测、耐药性研究和替代治疗筛选中的广泛应用潜力,为胰腺癌精准医学的发展提供了重要参考。

 

 

4

 

研究亮点

 

● 多阶段与多部位采样:通过多阶段和多部位采样构建PDO,揭示了胰腺癌在疾病的不同阶段和转移部位的化疗反应差异,以及可能的耐药机制。

 

● 患者化疗敏感性标签的生成:研究基于PDO和转录组分析生成了每位病人独特的“化疗药物敏感性标签”,并结合临床预后验证了其预测真实临床治疗反应的,展示了PDO在精准医学中的应用潜力。

 

 

5

 

研究路线图

图片

 

参考文献

Tiriac H., et al., Organoid Profiling Identifies Common Responders to Chemotherapy in Pancreatic Cancer. Cancer Discov. 2018;8(9):1112-1129. doi:10.1158/2159-8290.CD-18-0349. PMID: 29853643

 

021-61625481
华夏源(上海)iPSC及类器官研究中心:上海市浦东新区金湘路861号浦东建设德勤园D栋
华夏源(上海)药品级GMP基地:上海市闵行区联航路1188号浦江智谷23号楼
华夏源(上海)产业发展中心:上海市黄浦区中山东二路600号BFC外滩金融中心S2栋27楼
administration@sinoneural.com
版权所有© 2024-2025 华夏源细胞工程集团股份有限公司 All Rights Reserved 沪公网安备 31011502402412 号 沪ICP备18026206号-7