News新闻动态
华夏源类器官科研速递 | 胰腺癌研究新突破:类器官技术助力药物反应预测
日期: 2025/01/21
浏览次数:48

文章题目:Organoids for Functional Precision Medicine in Advanced Pancreatic Cancer

发表期刊:Gastroenterology(IF:25.7)

接受日期:2024年5月28日

作者及单位:法国巴黎萨克雷大学古斯塔夫·鲁西癌症医院Fanny Jaulin团队

关键词:#Organoids #Precision Medicine #Pancreatic Adenocarcinoma #KRAS

研究内容:本研究旨在评估患者源性肿瘤类器官(PDO)是否能在临床实践中用于晚期难治性胰腺导管腺癌患者的治疗。研究团队在2021至2022年间,前瞻性地招募了87名患者,测试了25种临床获批的抗肿瘤疗法以评估PDO的预测价值,并绘制胰腺癌的药物敏感性图谱

图片

 

1

 

研究背景

 

胰腺癌是全球癌症死亡的第四大原因,预计到2030-2040年将成为第二大死因。大多数患者被诊断时已是晚期,预后极差,中位总生存期不到12个月。尽管KRAS基因突变在胰腺癌中非常普遍,但可药物靶点的缺乏限制了基于基因组的精准医疗的实施。现有的一线标准治疗方案(如FOLFIRINOX或nab-paclitaxel-gemcitabine)之外的治疗选择非常有限,生存益处甚微。因此,迫切需要为晚期胰腺癌患者识别有效的治疗策略,并为患者量身定制决策过程。

 

近年来,一种新兴的治疗策略——功能精准医学(FPM)在胰腺癌治疗中展现了潜力。为评估基于患者来源类器官(PDO)的FPM在临床上应用价值,特别是为晚期、难治性胰腺癌患者提供个性化治疗方案的可能性,研究者构建了一个PDO平台,在PDO水平展开了大规模的药敏测试和临床疗效跟踪。

 

 

2

 

研究结果

 

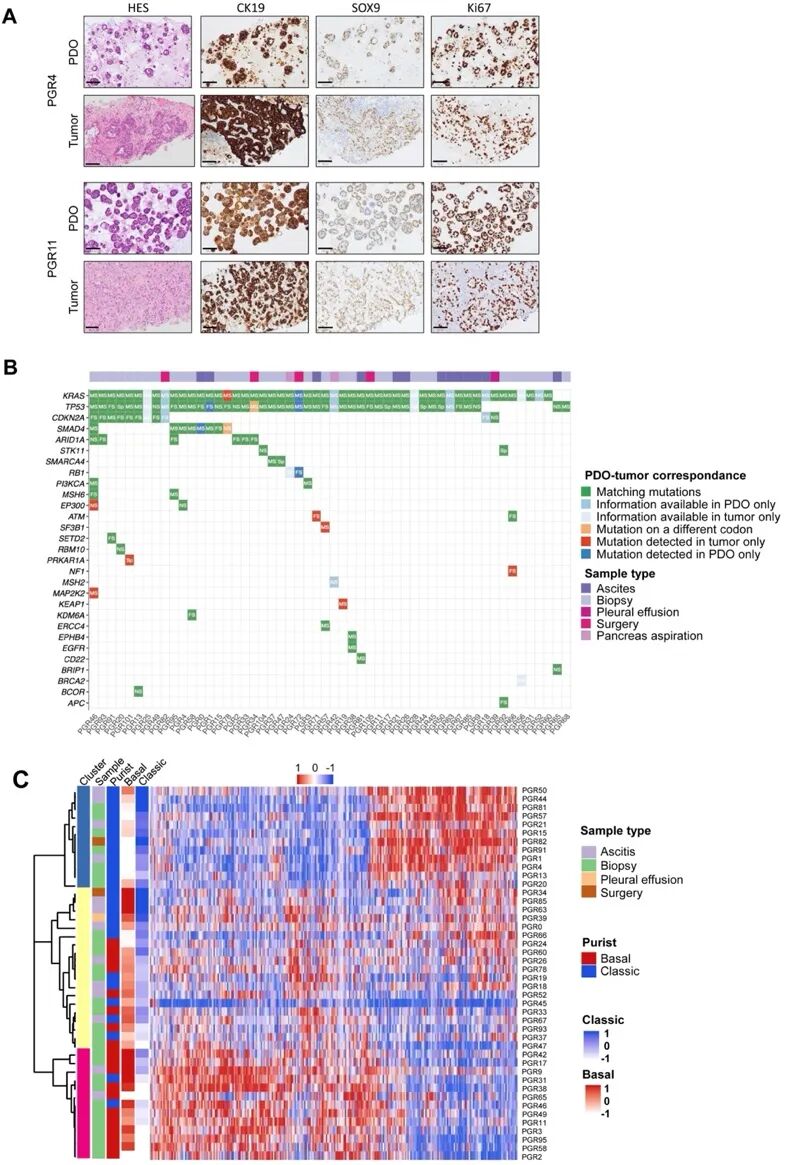
2.1 患者来源肿瘤类器官(PDO)构建与鉴定

 

研究共收集了87例病人的肿瘤组织,并成功建立了54例PDO。这些PDO在细胞和基因层面与原肿瘤非常相似,证明了它们可以用于后续的研究,以探索新的治疗方法。

图片

△  队列的临床有效性

 

2.2 基于PDO药敏图谱的“绘制”

 

研究利用该PDO平台对25种药物进行了药物敏感性测试,为每位患者“绘制”了专属的PDO药物敏感性图谱。结果显示,91%的PDO对至少一种药物显示出敏感性,其中87%是标准治疗方案之外的药物。表明该PDO平台有可能为PDAC患者筛选出个性化的非标准治疗方案,拓宽治疗选择。

图片

△ 药物敏感性谱及与以往治疗的相关性

 

2.3 评估PDO药敏结果与临床治疗效果的一致性

 

对34名胰腺癌患者临床治疗效果进了跟踪分析,从三个方面评估了基于PDO药物敏感性图谱的治疗方案与实际临床效果之间的关系。结果显示,接受基于PDO药敏图谱推荐的药物治疗的患者,其无进展生存期显著延长,并在多项生存指标上有更好的表现。表明PDO药敏图谱在指导肿瘤患者个性化治疗方案方面具有很大的可行性。

图片

△ 敏感性和特异性评分

 

2.4 PDO平台作为临床前预测模型的潜力

 

研究团队还利用该PDO平台评估了KRASG12D(胰腺癌常见突变点位)抑制剂MRTX1133单独使用效果及其与其他药物联合使用的效果。结果显示,携带KRASG12D 突变的PDO在使用MRTX1133与抗EGFR药物组合时,疗效显著提升。这表明PDO不仅能够预测个体患者对现有药物的反应,还可以用于发现新的联合治疗方案,为临床试验提供早期数据支持。

图片

△  PDO作为临床前模型

 

 

3

 

研究结论

 

本研究是迄今为止最大的前瞻性研究,旨在将基于PDO的功能性精准肿瘤学应用于临床实践。研究结果表明,PDO可以作为预测胰腺癌患者对药物治疗反应的有效工具,并且可能为这些患者提供新的治疗选择。

 

 

4

 

研究亮点

 

● 广泛的药物测试本研究中,使用PDO平台测试了25种获批的抗癌药物,涵盖了化疗和靶向治疗,提供了比以往研究更大的药物选择面。

 

● 临床预测价值PDO在预测患者对治疗的反应上表现出较高的敏感性(83.3%)和特异性(92.9%),并且与患者的无进展生存期和总体生存期呈正相关。

 

● 协同治疗方案的发现研究通过PDO平台发现KRASG12D突变的PDAC患者对KRAS抑制剂MRTX1133与抗EGFR药物的联合治疗具有协同效应,这一发现为PDAC患者提供了新的协同治疗策略。

 

 

5

 

研究路线图

图片

参考文献:

Boilève A, Cartry J, Goudarzi N, et al. Organoids for Functional Precision Medicine in Advanced Pancreatic Cancer. Gastroenterology. 2024;167(5):961-976.e13. doi:10.1053/j.gastro.2024.05.032

 

021-61625481
华夏源(上海)iPSC及类器官研究中心:上海市浦东新区金湘路861号浦东建设德勤园D栋
华夏源(上海)药品级GMP基地:上海市闵行区联航路1188号浦江智谷23号楼
华夏源(上海)产业发展中心:上海市黄浦区中山东二路600号BFC外滩金融中心S2栋27楼
administration@sinoneural.com
版权所有© 2024-2025 华夏源细胞工程集团股份有限公司 All Rights Reserved 沪公网安备 31011502402412 号 沪ICP备18026206号-7