News新闻动态
华夏源类器官 | Nature:首例模拟乳糜泻的肠道类器官模型“问世”!
日期: 2025/01/20
浏览次数:48

类器官为自身免疫性疾病研究开辟全新视野!近日,斯坦福大学的科研人员开创了首例气液界面十二指肠类器官模型,为研究乳糜泻发病机制,寻求潜在治疗靶点提供了实验基础。相关研究论文[1]被刊发在《Nature》(影响因子IF=50.5)上。通过类器官模拟复杂的免疫系统,不仅为理解乳糜泻的病理机制提供了新视角,而且为自身免疫性疾病的研究和治疗提供了有价值的体外实验模型,有助于进一步深入疾病研究和开发治疗策略。

 

图片

自身免疫性疾病已经成为仅次于肿瘤的第二大疾病。乳糜泻(CeD)便是其中一种,据悉,全球大约有1%的人口受其影响。

 

乳糜泻的主要发病机制与食用含麸质(一种存在于小麦、大麦及黑麦等谷物中的蛋白质)有关,目前唯一的治疗方法是终身严格无麸质饮食。

 

尽管学术界对乳糜泻的病理机制已有深入研究,但目前尚存一些研究空白,例如,传统的肠道类器官(Enteroids)只包含上皮细胞,而忽略了免疫和间质细胞群体。此外,对于乳糜泻病理细胞因子介质的功能性验证缺失,在一定程度上也阻碍了临床上预防该病的效果。

 

近日,来自斯坦福大学的研究人员从乳糜泻患者的肠道组织中提取了实验室培养的小细胞球,揭示了麸质暴露和肠道损伤之间一种未知的分子联系。这个名为白细胞介素-7(IL-7)的分子与其他自免性疾病(如类风湿性关节炎和多发性硬化症)有关,但从未显示与乳糜泻相关。

 

该研究首次描述了通过完整的人类小肠片段气液界面(ALI)类器官培养系统来研究自身免疫性疾病,其中同源的肠上皮细胞、间充质细胞和多种原生免疫细胞被保留,而无需外源性重建。实验还证实了IL-7是乳糜泻病理过程中的关键调节因子,为治疗乳糜泻开辟了一个有前景的思路。

图片

通过类器官模拟复杂的免疫系统,不仅为理解乳糜泻的病理机制提供了新视角,而且为自身免疫性疾病的研究和治疗提供了有价值的体外实验模型,有助于进一步深入疾病研究和开发治疗策略。

 

01

首例乳糜泻类器官

发现潜在治疗靶点

 

自身免疫性疾病(autoimmune diseases),是多种因素引起体内病理性自身免疫反应,通过自身免疫反应,破坏和损伤自身组织和细胞成分,导致组织的损害和器官功能障碍所引起的疾病。这类疾病通常累及血液、关节、肌肉、骨骼及关节周围的软组织等全身各个系统,就目前医学水平多数较难治愈,患者需要长期甚至终身服药。

 

乳糜泻(Coeliac Disease,CeD)是一种发病机制与谷蛋白摄入有关的自身免疫性疾病。

 

当谷蛋白摄入人体后,其中的谷蛋白衍生肽段在组织转谷氨酰胺酶2(Tissue Transglutaminase 2,TG2)的作用下发生脱酰胺作用,形成带有负电荷的肽段,这些肽段能够更有效地结合到主要组织相容性复合体(Major Histocompatibility Complex, MHC)II类分子上,特别是HLA-DQ2或HLA-DQ8,从而引发针对肠道上皮细胞的免疫反应,导致肠道黏膜损伤和炎症。

 

过往的自身免疫的体外模型受到无法与复杂的组织驻留免疫微环境一起培养受影响的上皮细胞的限制。此外,对于CeD病理中的细胞因子介质(如IL-2和IL-15),虽然已知它们在CeD患者口服谷蛋白后迅速诱导,但它们在CeD病理中的具体作用尚未得到功能性验证,临床IL-15阻断也未能显示出预防CeD患者黏膜损伤的效果。

 

而该研究描述了第一个模拟乳糜泻疾病的类器官模型——空气-液体界面(Air-Liquid Interface, ALI)肠道类器官,克服了这些限制。

图片

△ 创建ALI类器官的步骤示意图

 

在获得知情同意后,研究人员收集并分析了81名乳糜泻患者和54名非乳糜泻患者的肠道组织活检样本,并在内窥镜活检的完整片段中生成气液界面十二指肠类器官模型。

 

这个创新实验平台,保持了肠道上皮细胞与其天然的间充质细胞和组织驻留免疫细胞作为一个单元,无需外源性重建。通过模拟乳糜泻患者的肠道环境,能够在体外重现乳糜泻的病理特征,如上皮细胞的破坏及免疫反应。

 

该模型囊括了多种细胞类型,包括免疫细胞和构成肠道内壁的细胞,诸如T细胞、B细胞、浆细胞、自然杀伤(Natural Killer, NK)细胞和髓细胞等多样化的免疫群体,使之不但能模拟乳糜泻的病理状态,也能够模拟与疾病相关的免疫环境

图片

△ 麦胶蛋白在乳糜泻类器官中诱导T细胞扩增

 

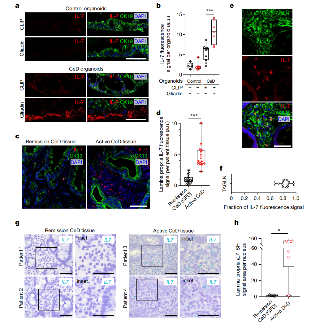
研究还揭示了白细胞介素-7(Interleukin-7, IL-7)在CeD病理中的作用,这是一种谷蛋白诱导的致病性调节因子,它调节CD8+ T细胞的NKG2C/D表达,并且对上皮细胞的破坏既必要又充分。

 

在乳糜泻患者来源的类器官中,IL-7的表达在活跃期CeD比缓解期CeD显著上调,主要在固有层间质中表达。此外,IL-7还能够独立于谷蛋白,直接诱导上皮细胞的凋亡,表明它在乳糜泻的病理过程中具有致病作用。

图片

△ 麦胶蛋白在CeD类器官中增加IL-7的产生,并在活跃期CeD活检中上调

 

“这些结果表明,IL-7是一种以前未被认识到的乳糜泻调节剂,”本研究的通讯作者Calvin Kuo教授表示,“虽然还需要做更多的研究,但我们相信类器官忠实地反映了乳糜泻患者的情况,并且可能有阻断IL-7活性的治疗机会。”此外,研究人员计划将这些发现转化为临床应用,评估IL-7阻断在CeD治疗中的潜在效果。

 

02

类器官拓宽疾病治疗视野

 

本次研究中采用的空气-液体界面(ALI)培养肠道类器官,与传统的肠道类器官不同,保留了完整的免疫微环境,可以更好地模拟人体肠道的生理环境,为研究CeD的免疫病理过程提供了更接近真实生理状态的体外培养平台。

 

与此同时,类器官在培养过程中逐渐形成,期间进行定期观察和培养基更换,维持时间长达一年以上

图片

△ 显微镜下的 ALI类器官生长时间过程

 

这个高稳态、可持续、个性化的创新类器官模型,不仅推动了乳糜泻疾病的研究进展,而且为探索其他自身免疫性疾病的病理机制和开发治疗策略提供了实验基础,具有推动生物医学研究和改善患者治疗前景的重要价值和意义。

 

今年8月,加拿大麦克马斯特大学(McMaster University)的研究人员发表研究论文[2],揭开理解乳糜泻的一种谜团:麸质反应是如何开始的?

 

他们结合最新研究,指出肠上皮细胞(IEC)损伤是乳糜泻的标志,然而它在麸质依赖性T细胞活化中的作用尚不清楚。研究发现,活动性CeD和麸质免疫的 DR3-DQ2.5小鼠患者表现出上皮 MHCII表达。来自麸质免疫的DR3-DQ2.5小鼠的类器官单层表达MHCII,其被IFN-γ上调。

图片

△ 小鼠的十二指肠类器官模型,可模拟乳糜泻的麸质反应

 

实验表明,谷蛋白抗原被表达MHCII的IEC有效呈递,导致谷蛋白特异性CD4+ T细胞的激活。鉴于这一结果,有可能在有患病风险的人中检测病原体,并抑制与面筋和肠道上皮的相互作用以预防疾病。

 

麦克马斯特法恩科姆家庭消化健康研究所所长、胃肠病学教授、医学博士Elena Verdu说,“如今,我们治疗乳糜泻的唯一方法是从饮食中完全去除麸质。这很难做到,专家们一致认为无麸质饮食是不够的,确定免疫反应的起始可以刺激药物传递的研究,以抑制上皮细胞的这一新发现的作用。”[3]此外,研究指出,针对IEC的治疗可能为调节乳糜泻患者的适应性和先天性免疫提供一种新的方法。

 

类器官模型的出现,不仅为乳糜泻等自身免疫性疾病开辟了治疗新思路,而且也为癌症、神经退行性疾病、罕见病等的治疗提供了前所未有的新机遇。随着科研探索的深入,类器官技术手段不断精进,相信现代医学之光将照亮更多患者的治愈之路。

 

Write in the last

写在最后

诺贝尔获奖者詹姆斯·罗斯曼曾说:“21世纪是细胞治疗的时代”。一代代科研工作者“从细胞中来,到细胞中去”,利用干细胞、iPS细胞及其衍生的类器官模型,为治疗疾病开辟了前所未有的新策略,也为更多患者带去福音。随着类器官技术的不断成熟,相信在未来的临床实践中将发挥更大的作用。

 

参考文献:

[1] Santos A J M, van Unen V, Lin Z, et al. A human autoimmune organoid model reveals IL-7 function in coeliac disease[J]. Nature, 2024: 1-10.

[2] Sara Rahmani,Heather J. Galipeau,Elena F. Verdu, et al. Gluten-Dependent Activation of CD4 T Cells by MHC Class II–Expressing Epithelium+,Gastroenterology,August 09, 2024,DOI: 10.1053/j.gastro.2024.07.008

[3]https://www.genengnews.com/topics/translational-medicine/gluten-activation-of-immunity-in-celiac-disease-uncovered-in-organoid-study/

021-61625481
华夏源(上海)iPSC及类器官研究中心:上海市浦东新区金湘路861号浦东建设德勤园D栋
华夏源(上海)药品级GMP基地:上海市闵行区联航路1188号浦江智谷23号楼
华夏源(上海)产业发展中心:上海市黄浦区中山东二路600号BFC外滩金融中心S2栋27楼
administration@sinoneural.com
版权所有© 2024-2025 华夏源细胞工程集团股份有限公司 All Rights Reserved 沪公网安备 31011502402412 号 沪ICP备18026206号-7