News新闻动态
华夏源类器官 | Int J Biol Sci:肝胆类器官移植成功!
日期: 2025/01/14
浏览次数:66

器官移植供体短缺是世界性医学难题。随着干细胞、类器官等再生医学技术的飞速发展,这个难题有了新的破解思路。近日,北京中医药大学等研发团队在《International Journal of Biological Sciences》(影响因子IF=9.20)发表学术论文[1],证实了人类诱导多能干细胞分化的功能性肝胆类器官(HBO)移植在终末期肝脏疾病治疗中的重要作用,揭示了HBO移植在治疗肝纤维化中的关键作用和潜在的治疗机制,为未来的疾病研究和临床转化应用奠定了基础。

图片

以肝硬化、肝衰竭和肝癌等为代表的终末期肝病是临床常见的严重肝脏疾病,病死率极高。目前为止,器官移植是唯一有效的治疗方式。

 

由于可用器官供体短缺,迫切需要新的疗法来治疗终末期肝病。尽管细胞移植具有相当大的前景,但移植细胞质量参差,且缺乏统一的细胞移植策略,其可用性较低。

 

近日,北京中医药大学等研发团队在《International Journal of Biological Sciences》(国际生物科学杂志)发表学术论文,证实了人类诱导多能干细胞分化的功能性肝胆类器官(HBO)移植在肝脏疾病治疗中的重要作用。

 

这项研究发现,肝胆类器官移植不仅能减缓肝细胞凋亡、对抗肝纤维化进程,还能有效维护和增强肝脏功能,奠定了未来肝脏疾病研究和临床应用的科研基础,开创了利用人类诱导多能干细胞分化的肝胆类器官治疗终末期肝病的前瞻性治疗思路。

图片

△ 研究团队成功培育出HBO,并通过特定移植途径将其植入肝纤维化猴模型中

 

01

肝胆类器官移植

成功修复受损肝脏

 

肝脏移植是治疗终末期肝病(End-Stage Liver Disease, ESLD)的有效手段,但全球范围内,可用于移植的肝脏供体数量有限,远不能满足患者的需求。

 

尽管肝细胞移植的前景巨大,但肝脏移植手术本身要求高,手术过程复杂,操作难度较高。同时移植细胞质量参差,且缺乏统一的细胞移植策略,迫切需要新的疗法来治疗终末期肝病。

 

随着干细胞疗法的进步,尤其是多能干细胞来源衍生类器官的出现,逐渐成为肝脏再生研究领域的热门话题。

 

此前,已有关于啮齿类动物肝脏类器官移植的相关研究,证实了人类肝脏类器官可以在小鼠模型的肝脏中增殖[3],以及胆管细胞类器官可用于修复人胆道上皮[2]。这些研究为肝脏类器官和胆管类器官修复肝脏提供了有效证据,然而,具有肝胆双谱系特征的肝胆类器官移植修复肝脏的安全性和有效性尚未有研究论文公开发表。

 

近日,一个联合了北京中医药大学等的研发团队发表最新成果,开发了一种技术,通过添加主要由胆固醇和其他小分子组成的特殊制备的胆固醇+MIX,允许人类诱导多能干细胞(hiPSCs)在不使用外源细胞或基因操作的情况下产生功能性肝胆类器官(Hepatobiliary Organoids,HBO),通过体内移植HBO后,成功修复受损的、纤维化的肝脏,为深化临床研究提供了可行性思路。

图片

△ 在最优条件下建立功能性人诱导多能干细胞来源的HBO,旨在验证通过肝包膜下和肠系膜下途径进行HBO移植的安全性和有效性,以及其保护肝脏的机制。

 

首先,研究人员将分化前的hiPSCs在基质胶包被的平板式培养,然后通过研究团队自主开发的新方案将hiPSCs分化为功能性肝胆类器官(HBO),且这个HBO具有长期培养的特性,并在分化后呈现ALB分泌功能

图片

△ 第15天的HBO在形态上转变为边界模糊的多边形肝细胞,表明它们大多处于肝祖细胞阶段(图B)。到第 35 天,下层的角状六角形肝细胞和上层的囊泡样胆道谱系细胞是 HBO 成熟的迹象(图C、D)。

 

考虑到最佳诱导的HBO同时具有肝脏和胆道功能属性,研究人员预测HBO在体内可以发挥更好的治疗效果。他们选择了分化到第35天时分泌功能最强的HBO进行体内移植实验

 

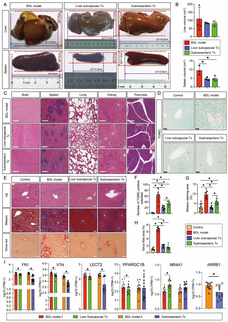
通过肝包膜下和肠系膜下两个移植途径移植入胆汁淤积性肝纤维化猴模型中,以研究HBO不同移植途径对非人灵长类动物胆汁淤积诱导的肝纤维化的疗效和机制变化。

图片

△ 肝包膜下和肠系膜下移植手术示意图

 

在建模和移植8周后切除肝纤维化猴的整个肝脏和脾脏以检查大体形态。肝包膜下和肠系膜下移植HBO后,研究人员观察到肝脏、脾脏等没有畸胎瘤形成,进一步证实潜在治疗的安全性。

 

实验结果表明:治疗中HBO移植表现出安全性和有效性,揭示了HBO移植在治疗肝纤维化中的关键作用和潜在的治疗机制。

图片

△ HBO移植减轻了肝纤维化和细胞凋亡

 

在HBO移植后的不同时间点,研究人员分别对反映肾功能敏感指标UREA和CREA,心肌功能指标CK和LDH,血液凝固状态指标APTT、PT及Fbg,以及常规血象指标NEUT和LYMPH进行了检测,均未发现异常变化,且未出现器官栓塞现象。

 

人细胞标志物检测显示,移植到体内的HBO所释放的大部分细胞驻留在损伤的肝脏内,仅有少量细胞出现在脾脏、结肠和肠道淋巴结中,这表明HBO具有很强的目标归巢能力

 

为了评估疗效,研究人员检测了猴外周血中肝脏损伤标志物AST和ALT以及胆管损伤标志物ALP和GGT的变化情况。血液指标如丙氨酸氨基转移酶(ALT)、天门冬氨酸氨基转移酶(AST)以及反映胆汁淤积的碱性磷酸酶(ALP)和γ-谷氨酰转移酶(GGT)水平均显示,HBO移植能有效控制肝脏酶水平的升高,减轻肝脏损伤

 

研究发现,移植的HBO能够滞留或归巢至损伤肝脏,并启动一种新的导管反应(DR)模式以减轻肝纤维化程度。HBO移植能通过抗凋亡和抗纤维化因子安全有效地改善肝脏保护效果

图片

△ HBO的移植刺激了新的导管反应模型的形成,并抑制了肝纤维化的进展。

 

此外,MMP家族基因的高表达可能有助于HBO的异位归巢和原位驻留,更重要的是,HBO移植出发了一种新的导管反应模式,通过周围CK19阳性标记的细胞区域来缓解肝纤维化程度。同时,促进肝窦内皮细胞中组织蛋白酶V(CTSV)的高表达,这可能组织肝脏窦状毛细血管化和纤维的进展。CTSV或可作为肝纤维化的潜在治疗靶点

 

综上所述,本次创新实验通过提供系统的比较分析,证实了经肝包膜下和肠系膜下途径移植HBO的安全性和有效性,为进一步的实验和临床验证提供了新见解。该研究部分揭示了HBO移植后对肝脏保护的机制,不仅为深入探索统一的肝细胞移植策略,提升细胞移植治疗和治疗效果开创了可行性思路;而且为治疗终末期肝病提供了治疗新方案,并奠定了未来的研究和临床应用的科研基础。

 

02

再生医学飞速发展

搭建肝脏移植桥梁

 

2009年,Hans Clevers教授利用Lgr5+肠道干细胞成功培养出首个小肠类器官,自此开启了类器官研究的新时代。鉴于类器官具有高度模拟体内环境、真实再现器官三维结构的特质,一定程度上弥补了现有研究模型的局限性,提供了一个稳定的、长期的、易培养的体外研究平台,在探究疾病机制、器官移植、再生医学等领域显示出巨大前景。

 

胆管类器官移植实现胆道再生

 

2021年,来自剑桥大学MRC干细胞研究所的Fotios Sampaziotis等人在《Science》发表研究论文[2]表示,胆管细胞类器官可以在人类肝脏移植后修复胆管

 

研究人员首先使用单细胞转录组学来表征体内胆管细胞的多样性,随后使用胆道损伤的小鼠模型和新开发的体外常温机械灌注人体器官细胞移植模型来证明这种可塑性允许胆管细胞从一个区域修复胆管的不同区域,成功实现胆道再生,从而为使用类器官进行细胞治疗铺平了道路。

图片

△ 胆管细胞类器官实验大纲示意图(上)与胆管细胞类器官移植接入NMP示意图(下)

 

体外常温机械灌注(Normothermic machine perfusion,NMP)是一种利用离体器官灌注进行人体细胞治疗的模型,开发离体NMP是为了在移植前通过肝脏移植物循环温暖的氧合血来改善器官保存并减少缺血-再灌注损伤。

图片

△ 胆管细胞类器官移植入接受体外常温灌注

 

利用“体外常温灌注”技术,他们首次证明了将实验室培养的胆管细胞移植到受损的人类肝脏中并修复它们的可能性。

 

实验结果表明,胆管细胞类器官可以在体外和移植后适当地适应局部环境线索,恢复区域特异性标记的表达,由此证明来自单一区域的类器官可能修复整个胆管树,这种可塑性对再生医学具有重大意义,有望减轻因供体短缺带来的器官移植压力。其安全性证明,通过功能性细胞的移植,或将改善细胞移植技术和疗效,该方法可应用于多种器官与疾病,有望加速新开发的基于细胞疗法的临床转化。

 

 

科学家在小鼠身上“种出”人类肝脏 

 

人类在全球供体严重短缺的既定事实面前,从未放弃各种尝试。早在2017年7月,《科学转化医学》杂志传来振奋人心的消息:科学家们成功在小鼠身上“种出”了人类肝脏。[3]

 

来自麻省理工学院、洛克菲勒大学和波士顿大学的研究人员专门开发了一种工程化组织单位,即在生物材料中制造了人类人造肝脏“种子”,将其移植到肝损伤小鼠体内之后,在小鼠受损肝脏释放出的再生信号刺激下该工程化组织单位能够扩大。

图片

△ 人肝组织种子移植物在宿主肝损伤后扩增

 

他们将人原代肝细胞、 内皮细胞和基质细胞嵌入了可降解组织支架中,并把此支架异位移植到肝损伤的小鼠腹腔内,11周后,该结构扩大了50倍。伴随着多种与人类肝功能相关蛋白的产生,表明该移植组织还能行使肝组织功能,例如产生转铁蛋白和白蛋白等人类蛋白质。这项研究表明,植入的工程组织种子应该能够响应身体自身的修复信号而膨胀

 

随着再生医学的进步,生物工程肝脏有望被用作整个器官移植的桥梁或替代方案。以干细胞、类器官、3D打印等为代表的前沿生物科技,将成为颠覆未来器官移植的新思路,为广大患者带来治疗曙光。

 

Write in the last

写在最后

以多能干细胞衍生的类器官技术,已然成为引领21世纪生命科学研究的新方向。尽管目前类器官的成熟度有限,未来研究亟需解决诸如怎样使类器官达到成人器官成熟水平,血管化等问题。随着生物学、医学、工程学和信息科学等领域的专家推进的跨领域合作,安全有效的类器官移植将指日可待。

 

参考资料(可上下滑动查看):

[1] Li H, Li J, Wang T, Sun K, Huang G, Cao Y, Wu F, Xu A. Hepatobiliary organoids differentiated from hiPSCs relieve cholestasis-induced liver fibrosis in nonhuman primates. Int J Biol Sci 2024; 20(4):1160-1179. doi:10.7150/ijbs.90441. https://www.ijbs.com/v20p1160.htm

 

[2] Fotios Sampaziotis, Daniele Muraro, et, al.Cholangiocyte organoids can repair bile ducts after transplantation in the human liver.SCIENCE,19 Feb 2021, https://www.science.org/doi/10.1126/science.aaz6964

 

[3]Kelly R Stevens,Margaret A Scull,et, al.In situ expansion of engineered human liver tissue in a mouse model of chronic liver disease,ScienceTranslationalMedicine,19 Jul 2017,Vol 9, Issue 399,DOI: 10.1126/scitranslmed.aah5505

 

 

021-61625481
华夏源(上海)iPSC及类器官研究中心:上海市浦东新区金湘路861号浦东建设德勤园D栋
华夏源(上海)药品级GMP基地:上海市闵行区联航路1188号浦江智谷23号楼
华夏源(上海)产业发展中心:上海市黄浦区中山东二路600号BFC外滩金融中心S2栋27楼
administration@sinoneural.com
版权所有© 2024-2025 华夏源细胞工程集团股份有限公司 All Rights Reserved 沪公网安备 31011502402412 号 沪ICP备18026206号-7